Glenn Bantug
banner
sciencedad24.bsky.social
Glenn Bantug
@sciencedad24.bsky.social
Project Leader at the University of Basel. Studying T, B and NK cell immunometabolism.
Reposted by Glenn Bantug
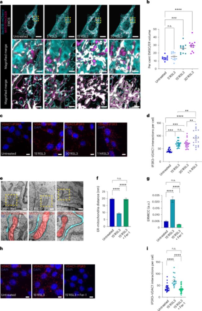
These are two important papers that profile beta cell excitotoxicity in response to a sulfonylurea or the VDAC1-stabilizing molecule SW016789. Comparing these studies should make for an excellent journal club. Congrats to all authors! @kalwat.bsky.social tinyurl.com/fwrzrtk9 tinyurl.com/3nzfsp79
VDAC1 is a target for pharmacologically induced insulin hypersecretion in β cells
β cells are dysfunctional in type 2 diabetes (T2D) and congenital hyperinsulinism (HI), but the mechanisms linking hypersecretion to β cell failure ar…
www.sciencedirect.com
June 30, 2025 at 3:17 PM
Reposted by Glenn Bantug
Journalists keep asking me, baffled, “What’s the Trump administration really trying to do to the science agencies?”

So I say “They are trying to destroy them. Cut off their funding, ruin their facilities, harass their staff into leaving.”

It’s not reform, and it never was. It’s destruction.
NEW: NSF will be kicked out of their building. Announcement will be made tomorrow by HUD Sec. and Governor of VA. HUD will take over the NSF building over the next two years.

NSF staffer: "There is no planning for NSF, no identified future location, appropriation for a new building or a move."
June 24, 2025 at 10:34 PM
Reposted by Glenn Bantug
AND IT'S DONE! A 🧵 on our recent article now out in @natsmb.nature.com! Co-led with @abbybartlett.bsky.social, Pagliarini Lab, @judisimcox.bsky.social, we find ACAD10/11 are NOT like other acyl-CoA dehydrogenases and instead catabolize atypical lipids called 4-hydroxy acids 🤯 doi.org/10.1038/s415...
ACAD10 and ACAD11 enable mammalian 4-hydroxy acid lipid catabolism - Nature Structural & Molecular Biology
Rashan, Bartlett and colleagues show that mammalian 4-hydroxy fatty acids are primarily catabolized by ACAD10 and ACAD11 (atypical mitochondrial and peroxisomal acyl-CoA dehydrogenases, respectively) ...
doi.org
June 22, 2025 at 11:30 PM
Reposted by Glenn Bantug
The integrated stress response fine-tunes stem cell fate decisions upon serine deprivation and tissue injury: Cell Metabolism www.cell.com/cell-metabol...
The integrated stress response fine-tunes stem cell fate decisions upon serine deprivation and tissue injury
Novak et al. discover that dietary serine impacts whether hair follicle stem cells (HFSCs) prioritize hair growth or skin repair after injury. HFSCs gauge metabolic stress using the ISR and accelerate...
www.cell.com
June 12, 2025 at 2:59 PM
Reposted by Glenn Bantug
In case you needed another reason to hate Epstein-Barr virus- it looks like it might cause primary sclerosing cholangitis:

www.nature.com/articles/s41...
T and B cell responses against Epstein–Barr virus in primary sclerosing cholangitis - Nature Medicine
Interrogation of electronic health records and the B and T cell repertoires of people with PSC shows a link between Epstein–Barr virus and primary sclerosing cholangitis, an incurable autoimmune liver...
www.nature.com
June 13, 2025 at 2:25 AM
Reposted by Glenn Bantug
'This study shows that Ripk1ΔCD4 mice develop spontaneous small intestinal elongation and severe pathology, including crypt hyperplasia and duodenal-specific villus atrophy, indicating that RIPK1 deficiency in T cells compromises intestinal homeostasis.'
#Immunology #MucosalImmunology
RIPK1 ablation in T cells results in spontaneous enteropathy and TNF-driven villus atrophy | EMBO reports
imageimageAblation of RIPK1 in αβT cells results in spontaneous proximal small intestinal pathology, characterized by microbiome-mediated epithelial hyperproliferation and TNF-driven villus atrophy, u...
www.embopress.org
May 29, 2025 at 5:01 AM
Reposted by Glenn Bantug
Durable T cell immunity to COVID-19 vaccines in MS patients on B cell depletion therapy

www.nature.com/articles/s41...
Durable T cell immunity to COVID-19 vaccines in MS patients on B cell depletion therapy - npj Vaccines
npj Vaccines - Durable T cell immunity to COVID-19 vaccines in MS patients on B cell depletion therapy
www.nature.com
May 19, 2025 at 2:58 PM
Reposted by Glenn Bantug
Amyloid-β induces lipid droplet-mediated microglial dysfunction via the enzyme DGAT2 in Alzheimer’s disease: @cp-immunity.bsky.social www.cell.com/immunity/ful...
May 19, 2025 at 3:14 PM
Reposted by Glenn Bantug
Design of diverse, functional mitochondrial targeting sequences across eukaryotic organisms using variational autoencoder
www.nature.com/articles/s41...
Design of diverse, functional mitochondrial targeting sequences across eukaryotic organisms using variational autoencoder - Nature Communications
Mitochondria play a key role in cellular metabolism. Here, authors develop a Variational Autoencoder to design novel mitochondrial targeting sequences, validating them across several eukaryotic organi...
www.nature.com
May 11, 2025 at 11:58 AM
Reposted by Glenn Bantug
Last week's publications on #mitochondrialdisease! A few highlights below, many more inside!

biomed.news/bims-mitdis/...

@biomednews.bsky.social @gavinmcstay.bsky.social @mitoscientist.bsky.social @mitoscientists.bsky.social

A cysteine in Fis1 targeted to prevent excessive mitochondrial fission
May 11, 2025 at 11:27 AM
Reposted by Glenn Bantug
My first post on Bluesky! Very excited to share our work just published in @science.org. We find that “Interphase cell morphology defines the mode, symmetry, and outcome of mitosis” - in angiogenesis and other tissues! www.science.org/doi/abs/10.1... www.science.org/doi/abs/10.1...
Interphase cell morphology defines the mode, symmetry, and outcome of mitosis
During tissue formation, dynamic cell shape changes drive morphogenesis while asymmetric divisions create cellular diversity. We found that the shifts in cell morphology that shape tissues could conco...
www.science.org
May 6, 2025 at 8:39 PM
Reposted by Glenn Bantug
#NotTooSweet! Khavari, Lopez-Pajares &co show @cp-cellstemcell.bsky.social that during differentiation intracellular free glucose directly binds & activates the transcription factor IRF6 allowing cell differentiation! www.cell.com/cell-stem-ce...
Glucose modulates IRF6 transcription factor dimerization to enable epidermal differentiation
Khavari and colleagues show that free glucose accumulation accompanies differentiation. Free glucose itself is required for terminal differentiation in the epidermis and binds to various cellular prot...
www.cell.com
May 7, 2025 at 12:27 PM
Reposted by Glenn Bantug
Get ready for the PROTACS, targeting proteins related to cancer and potentially other diseases
a new feature @nature.com
www.nature.com/articles/d41...
May 7, 2025 at 12:27 PM
Reposted by Glenn Bantug
ZNF574 is a quality control factor for defective ribosome biogenesis intermediates

www.sciencedirect.com/science/arti...
ZNF574 is a quality control factor for defective ribosome biogenesis intermediates
Eukaryotic ribosome assembly is an intricate process that involves four ribosomal RNAs, 80 ribosomal proteins, and over 200 biogenesis factors that pa…
www.sciencedirect.com
May 6, 2025 at 10:11 AM
Reposted by Glenn Bantug
Inflammasome signaling in astrocytes modulates hippocampal plasticity: Immunity www.cell.com/immunity/ful...

Sigan este pequeño hilo para una breve explicación👇
Inflammasome signaling in astrocytes modulates hippocampal plasticity
The function of immune pathways in homeostatic neurobiology remains underexplored. Zengeler et al. find that the inflammasome complex, typically associated with immune responses, is involved in memory...
www.cell.com
May 3, 2025 at 4:16 PM
Reposted by Glenn Bantug
It's a big week for GIPR pharmacology! Two great studies out in @natmetabolism.nature.com from Gutgesell et al (www.nature.com/articles/s42...) and Liu et al (www.nature.com/articles/s42...) revealing divergent neural mechanisms engaged by GIPR agonism vs antagonism. Commentary here: rdcu.be/ejPSA
GIPR agonism and antagonism decrease body weight and food intake via different mechanisms in male mice - Nature Metabolism
This study, together with a companion manuscript, show that, in mice, weight loss as a result of GIP receptor antagonism requires, and potentiates, functional GLP-1 receptor signalling in the brain, e...
www.nature.com
April 29, 2025 at 1:20 PM
2025 Day of Immunology - Brain and Immunity: Immuno... by Lina Salinas
; Apr 29 2025; immunohub.iuis.org/iuis/2024/we...
2025 Day of Immunology - Brain and Immunity: Immunological Insights... by Lina Salinas
; Salinas L. Apr 29 2025; 4152027;
immunohub.iuis.org
April 29, 2025 at 1:08 PM
Reposted by Glenn Bantug
Review @annualreviews.bsky.social
Human immune responses to EBV highlighted by immunodeficiencies
www.annualreviews.org/content/jour...
April 26, 2025 at 3:14 AM
Reposted by Glenn Bantug