John Hodge
banner
jghodge.bsky.social
John Hodge
@jghodge.bsky.social
Post-doc at UIUC studying stomatal patterning. Botanist by training with interests broadly in evo-devo, mechanistic modeling, and genetics, particularly in relation to grasses and cereals. Opinions my own.
Reposted by John Hodge
📣 The latest issue of the journal published by The International Compositae Alliance (TICA) is out! Check it out at: www.compositae.org/capitulum_04...
November 18, 2025 at 12:58 PM
Reposted by John Hodge
Climate and hybridization shape #stomatal trait evolution in #Populus

📖 nph.onlinelibrary.wiley.com/doi/10.1111/...
by Zavala-Paez et al.

@WileyPlantSci @michellezavala.bsky.social @jillahamilton.bsky.social
November 19, 2025 at 10:27 AM
Reposted by John Hodge
Our latest paper has just been published in Cell!

doi.org/10.1016/j.ce...

We developed a new method called MCC ultra, which allows 3D chromatin structure to be visualised with a 1 base pair pixel size.
November 5, 2025 at 5:20 PM
Reposted by John Hodge
WE FOUND IT! We trekked day and night through tiger-patrolled Sumatran rainforests accessible only under permit for this: Rafflesia hasseltii. Few people have ever seen this flower, and we watched it open by night. Magic.
November 19, 2025 at 12:48 AM
Reposted by John Hodge
Republicans worried that steep Medicaid cuts in their big tax bill would shutter rural hospitals. To pass it, they included a $50B rural health care fund.

But a very different group of hospitals will bear the brunt of the law: large urban safety-net hospitals.
www.nytimes.com/2025/11/18/u...
November 18, 2025 at 1:59 PM
Reposted by John Hodge
Relevant to the newly described Australian horned bee:
How do YOU pronounce Megachile?

1) MEG-uh-KYE-lee

2) MEG-uh-CHILL-ee

3) SOMEthing ELSE

(Photo tax: Megachile campanulae taken with a dissecting scope last summer in Canada)
November 19, 2025 at 1:46 AM
Happy to say that with the US govt now chugging along again we’ll have Sherry Flint-Garcia presenting at #Zeavolution tomorrow!
November 19, 2025 at 1:58 AM
Reposted by John Hodge
Nearly two weeks of surveillance footage from the Broadview ICE Detention Center has been "irretrievably destroyed" and cannot be produced as evidence in a lawsuit against the government over abhorrent conditions there:

www.404media.co/two-weeks-of...
Two Weeks of Surveillance Footage From ICE Detention Center ‘Irretrievably Destroyed’
"Defendants have indicated that some video between October 19, 2025 and October 31, 2025 has been irretrievably destroyed and therefore cannot be produced on an expedited basis or at all."
www.404media.co
November 18, 2025 at 3:00 PM
Reposted by John Hodge
Indigenous people are demanding land rights not just as a restoration of their right to manage their territories but also as a climate and nature fix.

How will countries respond, not just during COP30 but beyond?

Watch this space.

www.nytimes.com/2025/11/14/c...
Indigenous People, Long Sidelined at Climate Talks, Take the Stage in Brazil
www.nytimes.com
November 18, 2025 at 2:50 PM
Reposted by John Hodge
So excited to see my first author paper from my postdoc came out. We identified the vascular cambium stem cell factors CAILs and revealed their positioning mechanism.
November 19, 2024 at 9:48 AM
Reposted by John Hodge
🧬 RESEARCH 🧬

Post-translational modification of Rubisco activase varies between species, highlighting the limitations of extrapolating findings from model organisms to inform crop improvement strategies - Bhatnagar et al. 🌾

🔗 doi.org/10.1093/jxb/...

#PlantScience 🧪
November 17, 2025 at 3:57 PM
Reposted by John Hodge
Happy to share our latest article in @newphyt.bsky.social. We look at the impacts of high atmospheric CO2, heatwaves, nitrogen fertiliser and drought on #wheat stomatal performance, photosynthesis, water usage and yield. @drhollycroft.bsky.social nph.onlinelibrary.wiley.com/doi/full/10.11…
November 17, 2025 at 11:40 AM
Reposted by John Hodge
Wow

'MHRA-led study reveals major inconsistencies in global microbiome research'

www.gov.uk/government/n...

'Species identification varied from 63% to 100% accuracy across different methods, meaning that some laboratories failed to detect a third of the bacterial species present in the sample'
MHRA-led study reveals major inconsistencies in global microbiome research
International collaboration establishes new quality standards to improve reliability of gut health studies – improving accuracy to provide better diagnosis and treatment.
www.gov.uk
November 16, 2025 at 12:51 PM
Reposted by John Hodge
This is a remarkable dataset and worth thinking about.
This is interesting — a recent study of mode share (the % share of transportation trips by car, transit, walking, biking etc) relative to city size and income levels in almost 800 cities in 61 countries. Interesting results. HT @davidzipper.bsky.social
www.sciencedirect.com/science/arti...
November 16, 2025 at 9:23 AM
Reposted by John Hodge
By combining molecular genetics with cell-ablation experiments, we found that vascular cambium stem cells and xylem-identity cells form an interchangeable unit, a stem cell niche. Meticulous work by @xixizhang9001.bsky.social, Ondrej Smetana, Jing Zhang & Xiaoyu Wang 1/x www.pnas.org/doi/10.1073/...
Auxin transport positions stem cells in the vascular cambium during normal development and regeneration | PNAS
The vascular cambium contains bifacial stem cells producing secondary phloem in one and secondary xylem to the opposite direction. In Arabidopsis r...
www.pnas.org
November 14, 2025 at 9:30 AM
Reposted by John Hodge
This has gotten surprisingly little attention — it's not even on the front page of @science.org right now — but it's really hard to describe what the SAFE Research Act would do to US science and scientists without sounding insane

www.science.org/content/arti...
November 14, 2025 at 5:16 PM
Reposted by John Hodge
Stuck in the US as a postdoc due to the current political nightmare? Consider to join us in Freiburg @dompsfr.bsky.social @biologyunifreiburg.bsky.social #plantscience
If you know postdocs in the US whose work is restricted or becoming difficult, there are new fellowship possibilities in the south of Germany. Please, forward this information to them:

uni-freiburg.de/frias/call-f...

Our lab in Freiburg can also serve as a host — happy to discuss options.
Call for Applications: Early Career Rescue Fellowship – Freiburg Institute for Advanced Studies
uni-freiburg.de
November 13, 2025 at 4:28 PM
Reposted by John Hodge
With Watson's death can we stop teaching his simplified version of the Central Dogma (DNA-RNA-protein) & instead teach what Crick actually proposed? It promotes understanding & critical thinking. wellcomecollection.org/works/xmscu3...
November 13, 2025 at 11:13 PM
Reposted by John Hodge
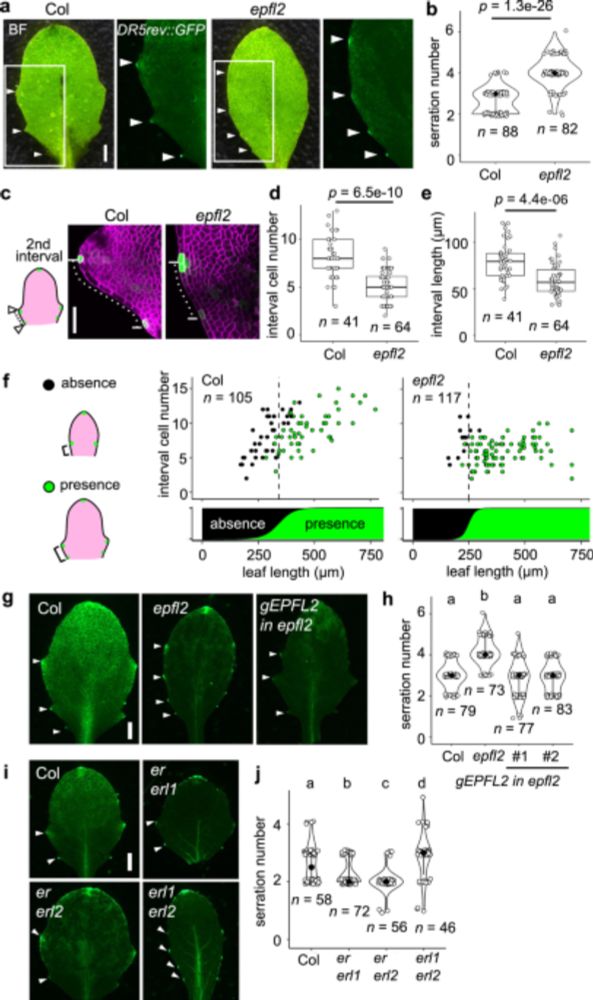
How are the intervals of periodic pattern formation regulated during plant morphogenesis? Our latest study now published in @natcomms.nature.com proposes that the mutual inhibition between EPFL2 and auxin modulates the periodicity🌿

www.nature.com/articles/s41...
Mutual inhibition between EPFL2 and auxin extends the intervals of periodic leaf morphogenesis - Nature Communications
Plant development is characterized by periodic morphogenesis, yet regulatory mechanisms underlying the periodicity remain unknown. Tameshige et al. reveal that bistable cellular status modulates the s...
www.nature.com
November 13, 2025 at 10:52 AM
Reposted by John Hodge
Congrats, Momoko @prunus-persica123.bsky.social and all! Excited to see how our former postdoc's work unfolded the mutual inhibitory mechanism bet/w EPFL2 peptide hormone & auxin underpins the intervals of auxin maxima 🌿🔬🥳
Just published @natcomms.nature.com
www.nature.com/articles/s41...
November 13, 2025 at 8:51 PM
Reposted by John Hodge
With sequencing of Hitler's DNA making headlines, time for a reminder: analysing a polygenic score from a dead historically-significant figure won't give new insights into that person's behaviour. In a brief paper last year, we used Beethoven's genome to directly illustrate the fallacies involved.🧪👇
Notes from Beethoven’s genome
Wesseldijk et al. compare the genomic information collected from Ludwig van Beethoven with population-based datasets used to quantify musical achievement.
www.cell.com
November 13, 2025 at 11:26 AM
Reposted by John Hodge
🚨 New preprint by @cate-giannini.bsky.social🚨
We uncover an unexpected link between auxin signalling, transcription, and autophagy — revealing how plants coordinate gene expression and cytoplasmic renewal to drive developmental reprogramming. 🌱✨ www.biorxiv.org/content/10.1...
November 12, 2025 at 4:22 PM
Reposted by John Hodge
Check out our story in @plosbiology.org about how a nonrandom, clustered giant cell pattern forms in the sepal and leaf epidermis! It has been a great journey with @gweissbart.bsky.social, Frances Clark, Xihang Wang, @roederlab.bsky.social and co-authors.
journals.plos.org/plosbiology/...
A common pathway controls cell size in the sepal and leaf epidermis leading to a nonrandom pattern of giant cells
Arabidopsis leaf epidermal cells have a wide range of sizes and ploidies, but the mechanisms patterning their size and spatial distribution remain unclear. This study shows that the pathway controllin...
journals.plos.org
November 12, 2025 at 9:33 AM
Reposted by John Hodge
What is the most profitable industry in the world, this side of the law? Not oil, not IT, not pharma.

It's *scientific publishing*.

We call this the Drain of Scientific Publishing.

Paper: arxiv.org/abs/2511.04820
Background: doi.org/10.1162/qss_...

Thread @markhanson.fediscience.org.ap.brid.gy 👇
November 12, 2025 at 10:31 AM