Jens Luebeck
banner
jensluebeck.bsky.social
Jens Luebeck
@jensluebeck.bsky.social
Cancer genomics. Bioinformatics. #ecDNA. Assistant Project Scientist at UC San Diego.
Reposted by Jens Luebeck
Presidential budget is out. Here's NSF. Biggest cut, by amount, is $1 billion, or 66.8%, from MPS (Physics & Math directorate). nsf-gov-resources.nsf.gov/files/00-NSF...
May 30, 2025 at 8:20 PM
Reposted by Jens Luebeck
HMMER is literally *the* go-to tool for profile HMMs in bioinformatics. I've used it countless times on a wide range of projects spanning viruses, retrotransposons, etc. Absolute insanity! hmmer.org
May 28, 2025 at 5:53 PM
Reposted by Jens Luebeck
This is a wild post for me to make because I havent shared this with many people. Today, the Lancet published the results of a trial for a novel ASO therapy for FUS-ALS which me and my siblings participated(-ing). You can read about my experience here: www.columbiadoctors.org/news/jeffs-s...
Jeff’s Story: Defying a Family History of ALS through a New Drug Trial
After losing several family members to a rare, inherited form of ALS, Jeff remains symptom-free thanks to a groundbreaking clinical trial at Columbia.
www.columbiadoctors.org
May 23, 2025 at 7:34 PM
Reposted by Jens Luebeck
Online now in Cancer Discovery concurrent with the #AACR25 Opening Plenary, by plenary speaker Paul Mischel: A Guide to Extrachromosomal DNA (#ecDNA): Cancer's Dynamic Circular Genome doi.org/10.1158/2159...
April 27, 2025 at 4:00 PM
Reposted by Jens Luebeck
To keep the momentum going: check out the final programme for our #CancerGrandChallenges ecDNA conference — just released all invited and selected talk titles!. Registration closes 5 May and spots are almost gone!
🔗 www.cancergrandchallenges.org/ecDNA-2025#p...
Cancer Grand Challenges Conference: extrachromosomal DNA
Taking place on 11 - 13 June 2025 in London, UK. Registration is now open.
www.cancergrandchallenges.org
April 27, 2025 at 4:12 PM
Reposted by Jens Luebeck
I look forward to the educational session on ecDNA, Sat 1230p-2p in room S403 #AACR #AACR25
April 25, 2025 at 7:12 PM
Reposted by Jens Luebeck
New @theaacr.bsky.social Cancer Discovery paper on ecDNA in urothelial carcinoma reveals how ecDNAs:
💡 Drive #BladderCancer evolution
💡 Promote immune evasion
💡 Amplify oncogenes
💡 Fuel tumour heterogeneity
💡 May be a biomarker in urine for non-invasive detection
aacrjournals.org/cancerdiscov...
Spatial-Temporal Diversity of Extrachromosomal DNA Shapes Urothelial Carcinoma Evolution and Tumor-Immune Microenvironment
Abstract. Extrachromosomal DNA (ecDNA) presents a promising target for cancer therapy; however, its spatial-temporal diversity and influence on tumor evolution and the immune microenvironment remain l...
aacrjournals.org
March 11, 2025 at 2:39 PM
Reposted by Jens Luebeck
⏳ 14 MARCH ABSTRACT DEADLINE ⏳
🚨 2 weeks!
If you'd like the opportunity to present your work alongside this 👇 stellar line-up of researchers at our ecDNA conference, ensure you submit your abstract by 14 March.

Learn more: bit.ly/ecDNAConfere...
February 28, 2025 at 12:09 PM
Reposted by Jens Luebeck
Now out in @science.org w/ @jshendure.bsky.social we present 'Genome-shuffle-seq': a method to shuffle mammalian genomes and characterize the impact of structural variants (SVs) with single-cell resolution in one experiment.

www.science.org/doi/10.1126/...
Multiplex generation and single-cell analysis of structural variants in mammalian genomes
Studying the functional consequences of structural variants (SVs) in mammalian genomes is challenging because (i) SVs arise much less commonly than single-nucleotide variants or small indels and (ii) ...
www.science.org
January 31, 2025 at 7:41 PM
Scrolling on Bluesky feels like taking a breath of fresh air after leaving the truck stop bathroom that is X.
February 12, 2025 at 12:54 AM
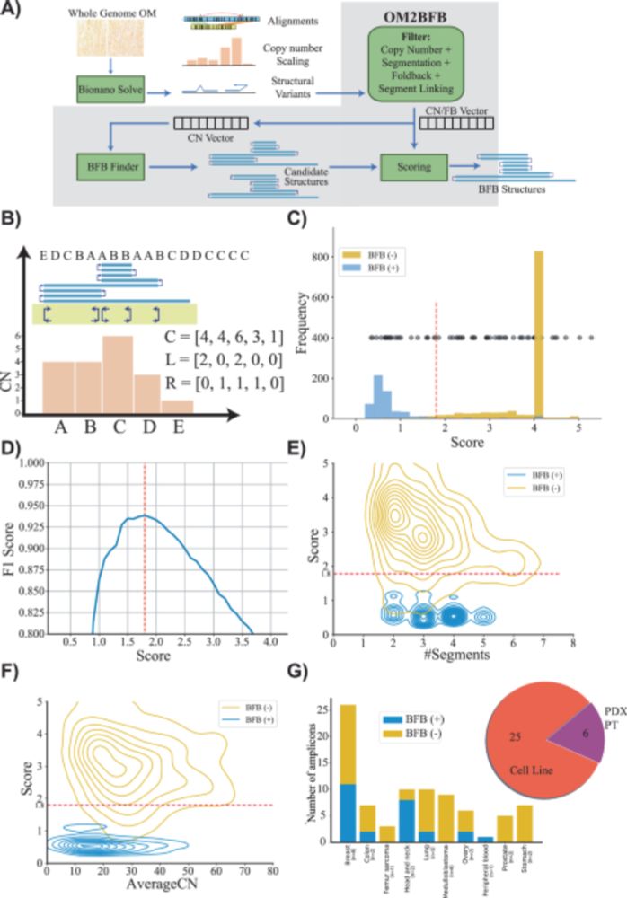
Making my first post on Bluesky to share an exciting new paper. Not all focal oncogene amplifications are the same! Really great work led by Siavash Raeisi Dehkordi in the Bafna lab.
www.nature.com/articles/s41...
Breakage fusion bridge cycles drive high oncogene number with moderate intratumoural heterogeneity - Nature Communications
The impact of breakage fusion bridge (BFB) cycles on tumour heterogeneity and clinical outcomes remains poorly understood. Here, the authors develop OM2BFB, an algorithm to detect and reconstruct BFB ...
www.nature.com
February 12, 2025 at 12:53 AM
Reposted by Jens Luebeck
Reconstructing the three-dimensional architecture of extrachromosomal DNA with ec3D https://www.biorxiv.org/content/10.1101/2025.02.01.636064v1
February 6, 2025 at 10:50 AM