Teresa Rayon
banner
trayon.bsky.social
Teresa Rayon
@trayon.bsky.social
Developmental biologist. EvoDevo & comparative stem cell dynamics 🐭⌛️👤⏳. Group Leader @BabrahamInst.
@SEBiolDev board member
Model organisms as platforms for training scientific minds

www.nature.com/articles/s41...
October 12, 2025 at 9:25 AM
To test if we could accelerate differentiation tempo as well, we targeted the degradation of IRX3 via Halo tagging + HALO-PROTAC and show it accelerates OLIG2 expression.

So, we demonstrate that modulating protein stability can influence the expression of a downstream TF.
September 28, 2025 at 10:05 AM
To test causality, we inhibited proteasomal activity.
Three day treatments with proteasomal inhibitors mostly killed the cells, BUT we observe signs of differentiation deceleration
September 28, 2025 at 10:05 AM
This meant that degradative machineries may be in charge:
✔️ differential abundance & stability of proteasomal particles
✔️ higher proteasomal activity in 🐭 compared to 👤 embryonic spinal cord
September 28, 2025 at 10:05 AM
Proteins with multiple molecular functions show this trend, and this is true for proteins in different subcellular locations as well.
September 28, 2025 at 10:05 AM
But which specific proteins show differences in stability? We confirm that most of the proteins indeed are more stable in human than in mouse as measured by SILAC proteomics. And this is also true for 1:1 homologous proteins (3402 proteins!).
September 28, 2025 at 10:05 AM
Next, we compared protein abundance. We find selective upregulation of proteins related to degradation & mitochondrial metabolism in the 🐭. This was cool, as differential abundance was associated to a subset of functions that may explain the differences in stability!
September 28, 2025 at 10:05 AM
We also found ~2-fold difference in global rates of production in 🐭 vs 👤. So, rates of protein production + degradation are species-specific.
September 28, 2025 at 10:05 AM
First, we generated knock-in OLIG2-SNAP tagged mouse and human ESCs and measured OLIG2 turnover.
We find ~1.4-fold difference in decay and little differences in OLIG2 production. We also observed higher OLIG2 production rates in mouse.
September 28, 2025 at 10:05 AM
Found this unbelievably accurate “integrated stem
cell model” by JA Thomson in 1996 of marmoset ESCs 🐒

pubmed.ncbi.nlm.nih.gov/8828827/

The simplest protocol one can think of built quite remarkable structures !?!?
July 24, 2025 at 7:31 PM
May has been quite the month…

The #EvoDevoConference was a blast 💥

Thanks to all participants and organizers for your engagement!

@mdiazcuadros.bsky.social @bassemh.bsky.social @vanderhaeghenp2.bsky.social

📸
(1/2)
June 7, 2025 at 8:29 AM
Today, the lab turns 3! We've grown in number, expanded our techniques, and our projects are taking off. Big thanks to the team for all their efforts.

*Excited for what’s ahead—cheers to more discoveries, collaborations, and breakthroughs! 🚀🔬🎉
February 7, 2025 at 6:49 PM
Final poster for the second edition of the #EvoDevoTempo meeting is finally ready!

Great lineup and 3x more social activities:
meetings.embo.org/event/25-dev...

@bassemh.bsky.social @mdiazcuadros.bsky.social @vanderhaeghenp2.bsky.social
January 24, 2025 at 8:30 AM
Dormancy’s role in the emergence of life on Earth: dormancy can affect the stability of chemical reaction networks in prebiotic settings and facilitated the origin of life

royalsocietypublishing.org/doi/10.1098/...
January 19, 2025 at 10:37 AM
December 25, 2024 at 10:38 AM
www.nature.com/articles/s41...

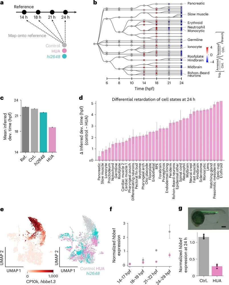
Very cool work, congrats @kkukreja.bsky.social et al.

*cell cycle not required for diff (and notochord not one of the most delayed, in contrast to temp. stress)
*cell specific decelerated tempo
*potential cell-specific response to replicative stress
November 24, 2024 at 8:38 PM
2nd edition of the EMBO Workshop on Dev timing & evolution will take place in Paris.

6-9 May 2025. Save the date!!!

coming-soon.embo.org/w25-105
November 14, 2024 at 8:32 PM
#11F - Diversify senior positions and improve quantitative metrics to ameliorate the academic system.

www.nature.com/articles/s41...
‘ignorance is found at every step of the process and in every scientific institution’
February 11, 2024 at 12:15 PM