derpology.bsky.social
@derpology.bsky.social
Intraventricular CARv3-TEAM-E T Cells in Recurrent Glioblastoma | New England Journal of Medicine www.nejm.org/doi/full/10....
Intraventricular CARv3-TEAM-E T Cells in Recurrent Glioblastoma | NEJM
In this first-in-human, investigator-initiated, open-label study, three participants with recurrent glioblastoma were treated with CARv3-TEAM-E T cells, which are chimeric antigen receptor (CAR) T ...
www.nejm.org
October 30, 2025 at 5:20 AM
Reposted
For those who perform thermal proteome profiling (TPP) experiments, you might find this new data analysis approach (and open source Python software) useful. Developed by postdoc @jfhevler.bsky.social 🙏

arxiv.org/abs/2508.096...
Thermal Tracks: A Gaussian process-based framework for universal melting curve analysis enabling unconstrained hit identification in thermal proteome profiling experiments
Thermal Tracks is a Python-based statistical framework for analyzing protein thermal stability data that overcomes key limitations of existing thermal proteome profiling (TPP) work-flows. Unlike stand...
arxiv.org
October 24, 2025 at 10:18 PM
Covariation MS uncovers a protein that controls cysteine catabolism | Nature share.google/d4HSSGR7N7ky...
Covariation MS uncovers a protein that controls cysteine catabolism - Nature
A mass spectrometry-based approach globally identifies protein regulators of metabolism and reveals the role of LRRC58 in controlling cysteine catabolism.
share.google
September 17, 2025 at 11:55 PM
Reposted
Glucose restriction: double edged sword in cancer treatment: Trends in Cancer www.cell.com/trends/cance...

As much as we like linear and simple scenarios, it is never that simple...
Glucose restriction: double edged sword in cancer treatment
Glucose restriction generally limits tumor growth. Recently, Wu et al. reported that glucose restriction inhibits primary tumors but promotes lung metastasis by forming a macrophage-dominated, natural...
www.cell.com
September 14, 2025 at 5:43 AM
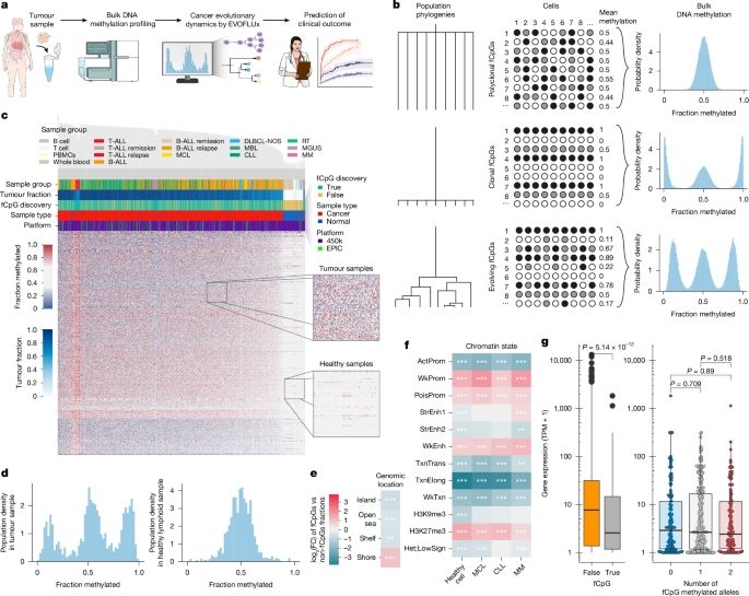
Fluctuating DNA methylation tracks cancer evolution at clinical scale | Nature share.google/ax6OqO2Pk2Ye...
Fluctuating DNA methylation tracks cancer evolution at clinical scale - Nature
Cancer evolutionary dynamics are quantitatively inferred using a method, EVOFLUx, applied to fluctuating DNA methylation.
share.google
September 14, 2025 at 5:20 PM
Reposted
HT SpaceM: A high-throughput and reproducible method for small-molecule single-cell metabolomics: Cell www.cell.com/cell/fulltex...
HT SpaceM: A high-throughput and reproducible method for small-molecule single-cell metabolomics
Single-cell metabolomics (SCM) can probe metabolic heterogeneity but is hindered by low sensitivity for small molecules, limited scalability, and the lack of standardized frameworks for data analysis....
www.cell.com
September 6, 2025 at 12:25 PM
Targeting dormant tumor cells to prevent recurrent breast cancer: a randomized phase 2 trial | Nature Medicine share.google/BIdr3Vwfk5ZB...
Targeting dormant tumor cells to prevent recurrent breast cancer: a randomized phase 2 trial - Nature Medicine
A combination of mouse model data and data from a randomized phase 2 trial in patients with breast cancer in remission demonstrates feasibility, safety and a reduction in residual tumor cells followin...
share.google
September 2, 2025 at 10:57 PM
Proximity-specific ribosome profiling reveals the logic of localized mitochondrial translation: Cell share.google/QdV91fkKL3dR...
Proximity-specific ribosome profiling reveals the logic of localized mitochondrial translation
Development of LOV-domain-controlled ligase for translation localization (LOCL-TL), an optogenetic approach for monitoring translation with codon resolution at any defined subcellular location under p...
share.google
September 1, 2025 at 2:35 AM
inTRACKtive: a web-based tool for interactive cell tracking visualization | Nature Methods share.google/eILiwsisCwBQ...
inTRACKtive: a web-based tool for interactive cell tracking visualization - Nature Methods
Nature Methods - inTRACKtive: a web-based tool for interactive cell tracking visualization
share.google
August 27, 2025 at 2:39 AM
Reposted
www.nature.com/articles/s41...

Imidazole propionate is a driver and therapeutic target in atherosclerosis

Congrats to @sancholab.bsky.social and his team!
Imidazole propionate is a driver and therapeutic target in atherosclerosis - Nature
Imidazole propionate produced by gut microbiota is associated with atherosclerosis in mouse models and in humans, and causes the development of atherosclerosis through activation of the imidazoline-1 ...
www.nature.com
July 16, 2025 at 4:01 PM
Reposted
Very excited to share our latest work, “Mitochondrial presequences harbor variable strengths to maintain organellar function,” led by the fantastically talented @washubbsb.bsky.social graduate student Youmian Yan. A 🧵

www.biorxiv.org/content/10.1...
Mitochondrial presequences harbor variable strengths to maintain organellar function
Hundreds of mitochondrial-destined proteins rely on N-terminal presequences for organellar targeting and import. While generally described as positively charged amphipathic helices, presequences lack ...
www.biorxiv.org
May 29, 2025 at 9:18 PM
Reposted
All of NIH funding to Northwestern University is frozen. This pause includes noncompeting approved funding, new and competing grants with fundable scores. No reimbursements for money already spent have been received since March. This situation is rarely reported so please Please get the word out!
May 23, 2025 at 5:56 PM