#variability
#AMAPDefense - Save the date -
"Self-supervised learning and domain adaptation to address spectral variability in airborne hyperspectral acquisitions in tropical forests" by Colin PRIEUR on 13 November 2025 at 1:30 PM CET at University of Montpellier, Montpellier.
amap.cirad.fr/fr/edit-even...
November 12, 2025 at 9:30 AM
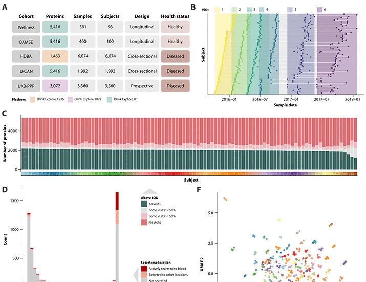
#CD33 …(Fig. 2D)… showed low variability in each individual throughout the longitudinal study, suggesting stable, subject-specific concentrations. “

Therapeutically useful to know one’s #Siglec-3 abundance changes little over time
www.science.org/doi/10.1126/...
A human pan-disease blood atlas of the circulating proteome
The human blood proteome provides a holistic readout of health states through the assessment of thousands of circulating proteins. Here, we present a pan-disease resource to enable the study of divers...
www.science.org
November 12, 2025 at 9:27 AM
per virus that can produce large variability in detection rates.
At present I remain of the opinion that viral persistence or reactivation in ME/CFS is largely cell-associated and locally restricted.
5/7
November 12, 2025 at 8:38 AM
🌏 Call for Papers – Research Topic in Frontiers in Climate

Contribute to our Research Topic inspired by the Pan-CLIVAR 2025 Symposium, exploring climate variability, ocean–atmosphere interactions, and societal impacts.

📅 Register your intention by 22 Dec 2025

🔗 www.clivar.org/news/call-pa...
November 12, 2025 at 7:18 AM
Suyog Garg, Bidya Binay Karak, Rohan B. Mandrai: Stellar cycle variability in Mount Wilson stars and dynamo models: Rotation rate and dynamo number dependency https://arxiv.org/abs/2511.08481 https://arxiv.org/pdf/2511.08481 https://arxiv.org/html/2511.08481
November 12, 2025 at 6:42 AM
Suyeon Son, Minjin Kim, Luis C. Ho, Ruancun Li: Probing the Physical Origin of the Balmer Decrement in the Broad-line Region of Nearby Active Galactic Nuclei via Spectral Variability https://arxiv.org/abs/2511.07714 https://arxiv.org/pdf/2511.07714 https://arxiv.org/html/2511.07714
November 12, 2025 at 6:41 AM
Ashutosh Agarwal: Optimizing Classification of Infrequent Labels by Reducing Variability in Label Distribution https://arxiv.org/abs/2511.07459 https://arxiv.org/pdf/2511.07459 https://arxiv.org/html/2511.07459
November 12, 2025 at 6:32 AM
However, the wide range of risk reduction observed may be attributed to variability in COVID-19 hospitalization guidelines and vaccination status. Further studies are needed to confirm the long-term effectiveness and safety of MOV in diverse populations.
November 12, 2025 at 6:16 AM
Also, over land the impact of SO2 reduction differs from impact over oceans.
Once SO2 emissions in NW-Europe fell to 10Mt/a, downwind forests recovered from acid rain and restarted to emit VOC = cloud-forming nuclei. Clouds over Germany INcreased. China's trees and clouds shd begin to recover soon.
November 12, 2025 at 5:54 AM
Stellar cycle variability in Mount Wilson stars and dynamo models: Rotation rate and dynamo number dependency
https://arxiv.org/pdf/2511.08481
Suyog Garg, Bidya Binay Karak, Rohan B. Mandrai.
https://arxiv.org/abs/2511.08481
arXiv abstract link
arxiv.org
November 12, 2025 at 4:33 AM
Probing the Physical Origin of the Balmer Decrement in the Broad-line Region of Nearby Active Galactic Nuclei via Spectral Variability
https://arxiv.org/pdf/2511.07714
Suyeon Son, Minjin Kim, Luis C. Ho, Ruancun Li.
https://arxiv.org/abs/2511.07714
arXiv abstract link
arxiv.org
November 12, 2025 at 4:33 AM
Tuesday off work was very much a Recovery Day. Enjoyable session in the gym to balance the majority Lying Down Time!

Heartrate Variability is trending upwards, as is ideal ✔️

Visible Health 👇 EliteHRV 👇
November 12, 2025 at 4:27 AM
Yeah this season we are seeing how much luck/variability can effect the final score when you are at a talent deficit. Pritchard also had an open jump shot that hit the back of the rim that he makes 7 times out of 10.
November 12, 2025 at 4:24 AM
Near-infrared Variability Detected in the Young Star-Forming Dwarf Galaxy SBS 0335-052E. Shun Hatano et. al. https://arxiv.org/abs/2304.03726
November 12, 2025 at 3:05 AM
A TESS View of Post-Eruption Variability in the Novae V1405 Cas,V1716 Sco, and V1674 Her. G. J. M. Luna (CONICET/UNAHUR et. al. https://arxiv.org/abs/2511.06399
November 12, 2025 at 2:18 AM
Can evolutionary potential help plants survive climate change? High variability in evolvability and G-matrix structure of Hypericum populations https://www.biorxiv.org/content/10.1101/2025.11.10.687560v1
November 12, 2025 at 12:32 AM
Can evolutionary potential help plants survive climate change? High variability in evolvability and G-matrix structure of Hypericum populations https://www.biorxiv.org/content/10.1101/2025.11.10.687560v1
November 12, 2025 at 12:32 AM
e61 have a report arguing for a broadening of the Australian GST tax base. However, looking at variation across expenditure levels is misleading because of 'shopping variability'. People with high expenditures tend to be those who have just purchased consumer durables.
e61.in/are-gst-exem...
November 11, 2025 at 11:21 PM
They're probably concerned about capturing that Thanksgiving revenue - which is likely substantial. Airlines are tricky businesses: large capital outlays, cutthroat pricing competition, fuel cost variability, people fucking in your bathrooms, etc.
November 11, 2025 at 10:19 PM
Although diet energy and diversity were similar, populations in Mexico’s Gulf of California decline while U.S. ones thrive. The key difference? Local variability in oceanography, prey availability, foraging habitats, and human pressures; environmental difference shapes outcomes.
#OceanHoptimism
Diet alone doesn't explain divergent health of California sea lions in US and Mexico
When scientists compared what California sea lions eat in the Channel Islands (U.S.) and the Gulf of California (Mexico), they expected to find a clear explanation for why populations were booming in ...
phys.org
November 11, 2025 at 10:13 PM
Why do neurologists come up with different ideas about prognosis and treatment - at the same institution - for super-refractory status epilepticus?
It was fascinating to talk to Matt Woodward about clinical variability on the AAN Neurology podcast! directory.libsyn.com/episode/inde...
Super Refractory Status Epilepticus Diagnosis, Management, and Prognostication
Dr. Alison Christy talks with Dr. Matthew Ryan Woodward about the complexities of status epilepticus, focusing on its definitions, the transition to refractory and super-refractory states, and the imp...
https://directory.libsyn.com/episode/index/id/38986205]
November 11, 2025 at 9:21 PM
In line with projections.
November 11, 2025 at 8:16 PM
By modeling how long-term population trends and variability impact decline probability, we examined how risk fluctuates throughout the year for age-0 fishes. We found that risk can vary from month to month, highlighting that risk might not be consistent even within the same life stage.
November 11, 2025 at 6:30 PM
So does that highly localized variability make the airport a bad place to choose for data collection?
November 11, 2025 at 5:53 PM
you too? My team is leaning into "environmental variability" as language we can use in place of the actual list of taboo words*. Also "changes in weather patterns" is a good one.

*fuck, we have an actual list of taboo words.
November 11, 2025 at 5:12 PM