SJo
banner
sjo09.bsky.social
SJo
@sjo09.bsky.social
Short Canadian
Go Jays go!
October 30, 2025 at 3:32 PM
And the Joe LeDoux Eras tour poster i made to commemorate the occasion.
December 8, 2024 at 2:44 AM
Beautiful Festschrift in honour of Joe LeDoux. Filled with music, fond memories and fun. Plus an amazing line up of scientists from all the many Eras of Joe’s work
December 7, 2024 at 6:52 PM
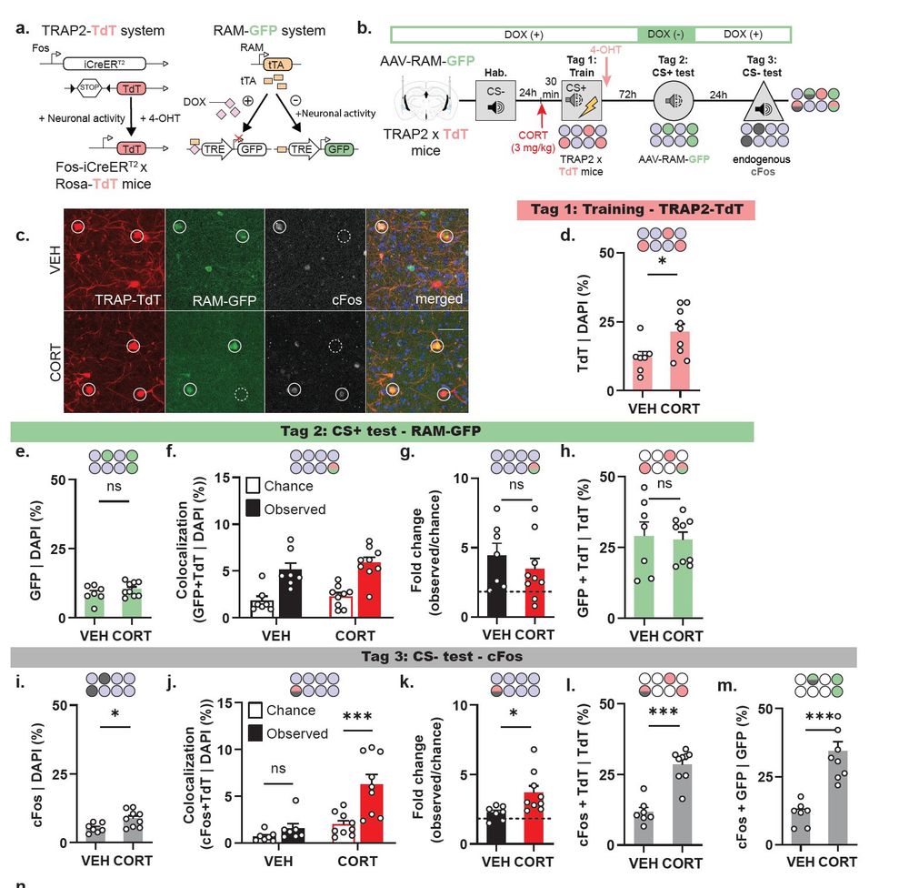
tldr. easy summary of the findings.
November 15, 2024 at 4:37 PM
Finally, with amazing help from Brandon Walters, who made a Cre-dependent Crispr construct to knockdown CB1 receptors in PV+ LA neurons, we found we could normalize both the size/sparsity of the engram ensemble and restore specific memory retrieval.
November 15, 2024 at 4:37 PM
How was the function of LA PV+ interneurons inhibited? With a huge contribution from
@cannabrain.bsky.social, we found that acute stress increases release of the endocannabinoid AEA in the LA and AEA retrogradely inhibited the function of PV+ interneurons.
November 15, 2024 at 4:37 PM
How does acute stress or CORT increase the size of the LA engram ensemble? We found that the activity of the gate-keeper PV+ interneurons in the LA was disrupted (allowing too many neurons into the engram ensemble).
November 15, 2024 at 4:37 PM
Using a fun method to tag active neurons at 3 distinct time points, we found that stress or systemic CORT increased the density of the engram ensemble in lateral amygdala and this less sparse engram was reactivated by both the trained CS (CS+) as well as a non-trained CS (CS-).
November 15, 2024 at 4:37 PM
Traded my first friendship bracelet at the SickKids friendship tree this morning! Set up to welcome Taylor to Tayronto.
November 15, 2024 at 2:52 PM
Lovely Festschrift celebrating the many contributions of Michael Fanselow. Great to catch up with friends!
November 9, 2024 at 3:17 PM
Upcoming MCCS pre-SfN meeting schedule. Open to all! More info at molcellcog.org.
#neurosky
November 9, 2023 at 11:57 AM
Super excited about MCCS SFN pre-meeting! Poster session Nov. 9. All-day Symposium Nov. 10th w amazing speakers. Details at molcellcog.org%21! See u there!
October 21, 2023 at 10:51 PM
ALBA Diversity week! A week-long webinar festival from Oct 23-27. Webinars will cover topics such as LGBTQIA+ advocacy, the gender gap and socioeconomic disparities across the globe. some really great speakers. Check it out!
October 17, 2023 at 1:40 PM
If anyone is going to ECNP in Barcelona, this ALBA event should be fun!
October 5, 2023 at 9:30 PM
Reposting this old one here! Not bad for my first BlueSky selfie-w-famous-scientist entry.
__

DO meet your scientific heroes! Sometimes they are as warm, funny and inspirational as you would hope! With ⁦
@kkariko at ⁦@GairdnerAwards gala in 2022.
October 2, 2023 at 1:35 PM
And tried some incred yum goat milk ice cream. It def is udderly ridiculously good!
October 1, 2023 at 8:47 PM
Great day picking apples and sunflowers!
October 1, 2023 at 8:42 PM
Delighted to share our preview of
@GoshenInbal, @RefaeliRon's cool paper on engram evolution over time (drift, stability). Kudos to Asim Rashid and Ali Golbabaei! sciencedirect.com/science/arti...
And the original paper. sciencedirect.com/science/arti...
Always fun science in @CurrentBiology
September 25, 2023 at 3:16 PM
Just got this fun pic of a great visit to Zurich. I wore black thinking it would make me look taller standing next to amazing scientist Sebastian Jessberger. Little did I know he adopted the same strategy!
September 23, 2023 at 11:37 AM
20 yrs ago, my Mum, sister and I hailed a cab in downtown Toronto to my wedding to @franklandlab.bsky.social. Would do it again today (but may opt for subway!).
August 23, 2023 at 10:21 AM
Shibuya Sky in Tokyo. Amazing views — even for someone like me with incredible fear of heights!
August 12, 2023 at 1:35 PM
On long flite to Japan and watched the Blackberry movie. Feeling very nostalgic for my first smart phone. My thumb muscles were in fantastic shape back then! next up, Steve Jobs movie!
August 5, 2023 at 11:38 PM
First Bluesky post! Me and a sorta blue sky. At top of CN tower (beautiful concrete brutalist structure and tallest building in North America)! Super scary for me (huge fear of heights).
August 2, 2023 at 8:12 PM