Rajiv McCoy
@rajivmccoy.bsky.social
Associate Professor at Johns Hopkins studying human evolutionary and reproductive genetics https://mccoy-lab.org
Lab retreat at the JHU Bloomberg Center in DC
July 12, 2025 at 2:27 AM
Lab retreat at the JHU Bloomberg Center in DC
Congrats to Dr. @saracarioscia.bsky.social and Dr. Dylan Taylor!!
May 23, 2025 at 1:44 AM
Congrats to Dr. @saracarioscia.bsky.social and Dr. Dylan Taylor!!
Interestingly, alleles associated with reduced recombination exhibited positive associations with aneuploidy risk. These include variants within/near crossover-regulating ubiquitin ligases RNF212 and CCNB1IP1 (HEI10). Several variants are additionally associated with age at menarche and menopause.
April 7, 2025 at 2:01 PM
Interestingly, alleles associated with reduced recombination exhibited positive associations with aneuploidy risk. These include variants within/near crossover-regulating ubiquitin ligases RNF212 and CCNB1IP1 (HEI10). Several variants are additionally associated with age at menarche and menopause.
Building on this result, we performed a transcriptome-wide association study of aneuploidy risk, uncovering an additional association with expression of synaptonemal complex component C14orf39 and a third potential hit involving condensin component NCAPD2.
April 7, 2025 at 2:01 PM
Building on this result, we performed a transcriptome-wide association study of aneuploidy risk, uncovering an additional association with expression of synaptonemal complex component C14orf39 and a third potential hit involving condensin component NCAPD2.
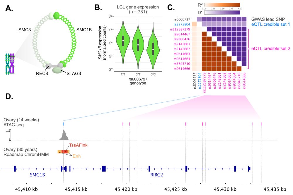
Seeking insight into the mechanism of our GWAS hit, we observed that the aneuploidy-associated haplotype is an eQTL of SMC1B across diverse tissues. Fine-mapping decomposes two credible sets, one of which is defined by a single SNP within the SMC1B promoter with evidence of an impact on TF binding.
April 7, 2025 at 2:01 PM
Seeking insight into the mechanism of our GWAS hit, we observed that the aneuploidy-associated haplotype is an eQTL of SMC1B across diverse tissues. Fine-mapping decomposes two credible sets, one of which is defined by a single SNP within the SMC1B promoter with evidence of an impact on TF binding.
Cohesin complexes, loaded in developing fetal oocytes, link sister chromatids and are crucial for chromosome synapsis and crossover formation. Previous research has showed that mouse knockouts of SMC1B are infertile due to recombination defects, loss of chromosome cohesion, and aneuploidy.
April 7, 2025 at 2:01 PM
Cohesin complexes, loaded in developing fetal oocytes, link sister chromatids and are crucial for chromosome synapsis and crossover formation. Previous research has showed that mouse knockouts of SMC1B are infertile due to recombination defects, loss of chromosome cohesion, and aneuploidy.
Our analysis revealed that a globally common haplotype spanning the meiotic cohesin SMC1B is associated with incidence of maternal meiotic aneuploidy in embryos.
April 7, 2025 at 2:01 PM
Our analysis revealed that a globally common haplotype spanning the meiotic cohesin SMC1B is associated with incidence of maternal meiotic aneuploidy in embryos.
Aneuploidy is the leading cause of pregnancy loss. In work led by @saracarioscia.bsky.social and @aabiddanda.bsky.social, we reanalyzed genetic testing data from 139,416 IVF embryos to discover variants associated with recombination phenotypes and aneuploidy risk. www.medrxiv.org/content/10.1...
April 7, 2025 at 2:01 PM
Aneuploidy is the leading cause of pregnancy loss. In work led by @saracarioscia.bsky.social and @aabiddanda.bsky.social, we reanalyzed genetic testing data from 139,416 IVF embryos to discover variants associated with recombination phenotypes and aneuploidy risk. www.medrxiv.org/content/10.1...
One of our most interesting conclusions is that to explain published data, nearly every embryo must possess some aneuploid cells. While some papers have argued that technical noise can mimic mosaicism, we found that our general results were robust to even very high rates of mis-classification.
December 9, 2024 at 8:40 PM
One of our most interesting conclusions is that to explain published data, nearly every embryo must possess some aneuploid cells. While some papers have argued that technical noise can mimic mosaicism, we found that our general results were robust to even very high rates of mis-classification.
Aneuploidy is the leading cause of pregnancy loss. In our latest study (www.biorxiv.org/content/10.1...) led by undergrad Angela Yang, we used a simulation framework to infer rates of both meiotic (39-43%) and mitotic errors (1-3% per division) that best explain data from human IVF embryo biopsies.
December 9, 2024 at 8:40 PM
Aneuploidy is the leading cause of pregnancy loss. In our latest study (www.biorxiv.org/content/10.1...) led by undergrad Angela Yang, we used a simulation framework to infer rates of both meiotic (39-43%) and mitotic errors (1-3% per division) that best explain data from human IVF embryo biopsies.