Biohacker
banner
julie-green.bsky.social
Biohacker
@julie-green.bsky.social
Reposted by Biohacker
Happy New Year
January 2, 2025 at 11:21 PM
#Eat to Beat Disease #Masterclass
Join world-renowned scientist, physician, & bestselling author #DrWilliamLi as he shares his wealth of knowledge & research that impacts more than 50 million lives on their journey to eat to beat disease. preregister
Dec 30, 8 p.m. ET
us02web.zoom.us/webinar/regi...
Welcome! You are invited to join a webinar: Eat to Beat Disease Masterclass with Dr. Li. After registering, you will receive a confirmation email about joining the webinar.
Join world-renowned scientist, physician, and New York Times bestselling author Dr. William Li as he shares his wealth of knowledge and research that has impacted more than 50 million lives on their j...
us02web.zoom.us
December 28, 2024 at 9:30 PM
Reposted by Biohacker
The Christmas Tree in Space...
December 23, 2024 at 4:35 PM
Overheard today:

👵Woman 1: I’m moving Saturday afternoon, I could use a hand.

👩Woman 2: I can’t I have a functional Fittness class.

Me: 🤦‍♀️
December 19, 2024 at 4:08 AM
Reposted by Biohacker
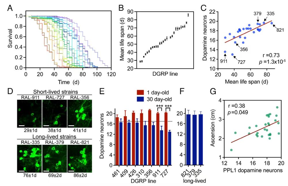
Relationship between short life span and age-related dopamine neuron loss. #PNAS

"Glutathione synthesis and levels play a conserved role in regulating age-related dopamine neuron health"

www.pnas.org/doi/10.1073/...
December 16, 2024 at 8:28 AM
I’m looking for a new #biohacking #book. Any #recommendations?
December 17, 2024 at 5:55 PM
Reposted by Biohacker
I’m guilty of having the woke mind virus .
December 14, 2024 at 11:27 AM
Yes, this
… And I take screenshots I’ll never see again.
December 17, 2024 at 12:12 AM
Reposted by Biohacker
🔥"If billionaires like Elon Musk paid into Social Security at the SAME rate as the rest of us on all of their income, we could expand benefits for EVERYONE and pay them in full forever!" - Social Security Works🔥
December 16, 2024 at 12:01 AM
Reposted by Biohacker
Yep- I’m another one fleeing the X - Twitter sinking ship.
November 18, 2024 at 1:34 AM
Independent researcher looks into #injection #peptide #DSIP for improved #deepsleep: benefits and side effects.

Read more in the comments.

#peptides #functionalMedicine #biohacking #improvesleep #sleep
December 16, 2024 at 8:43 PM
For those doing #NAD+ therapy, tell us about how you’re doing it. Loading? IM? IV? Dosage? Schedule? Stacking with other things? Do tell!!
December 10, 2024 at 4:26 AM
I’m learning so much from the Hunter Williams podcast! If you are peptide curious, definitely check out his channels.
December 10, 2024 at 4:14 AM
Reposted by Biohacker
Here’s some cool stuff you can do with Bluesky - https://www.theverge.com/24295933/bluesky-social-network-custom-how-to
Here’s some cool stuff you can do with Bluesky
It’s not just an Alf pics repository.
www.theverge.com
November 16, 2024 at 3:03 PM
I’m thinking about adding #C60 into my regimen. I’d love to hear people’s experiences about it. Best place to get it? Protocol? Results? #biohack
November 25, 2024 at 4:44 AM
#longevity #eye #biohack

MPOD measures the density of protective carotenoids in the macula, crucial for clear vision. Higher MPOD enhances vision and lower the risk of age-related diseases like macular degeneration. 👇 More in comments 👇

#EyeHealth #MacularPigment #MPOD #VisionCare
November 23, 2024 at 12:26 AM
Reposted by Biohacker
Eating 1/2 cups of pistachios each day can protect the eyes from being damaged and reduce risk of age-related macular degeneration.

pubmed.ncbi.nlm.nih.gov/39426460/
Pistachio Consumption Increases Macular Pigment Optical Density in Healthy Adults: A Randomized Controlled Trial - PubMed
The results of our study demonstrate that a dietary intervention with pistachios is efficacious in increasing MPOD in healthy adults selected for habitually low intake of L/Z and low baseline MPOD. Th...
pubmed.ncbi.nlm.nih.gov
November 22, 2024 at 11:41 PM
Reposted by Biohacker
8/12 🧬 Can AI help us live to 100?

Research suggests AI could analyze health data for personalized longevity recommendations. But will we follow AI's advice? #Longevity #AIHealth
@forbes.com forbes.com/sites/johnwe... by John Werner
The Sliding Scale: Will AI Give Us Super-Centenarians?
Ever since the fountain of youth, longevity has been a big quest for humanity.
forbes.com
November 22, 2024 at 8:52 PM
Let’s talk about #Wearables!!
#OuraRing vs. #Whoop
Which do you prefer?
#biohack
November 21, 2024 at 9:31 PM
What’s your favorite #longevity #book? I need a good read. 📚
November 21, 2024 at 9:15 PM
Where are all the #biohackers? Follow me if that’s you.
November 18, 2024 at 7:06 PM
Yep- I’m another one fleeing the X - Twitter sinking ship.
November 18, 2024 at 1:34 AM