Guillaume Hummel 🌱 🇪🇺 🇫🇷 🥨 🇮🇹
banner
guillaumehummel.bsky.social
Guillaume Hummel 🌱 🇪🇺 🇫🇷 🥨 🇮🇹
@guillaumehummel.bsky.social
RNA biologist and physiologist studying how plants regulate the expression of invasive and foreign DNA elements, and how this regulation shapes tissue identity

IBMP-CNRS @ibmp-cnrs.bsky.social, University of Strasbourg.

https://tinyurl.com/ghummel
July 18, 2025 at 8:41 PM
Figs and berries in season, butterfly in motion — the trésors du jardin never disappoint! #GardenVibes #Alsace 🥨
June 29, 2025 at 11:44 AM
June 9, 2025 at 1:03 PM
I am honoured to share that my postdoctoral work is now out in The Plant Cell @theplantcell.bsky.social !

doi.org/10.1093/plce...
June 9, 2025 at 8:03 AM
May 30, 2025 at 7:56 PM
A garden in full swing! Everything’s alive and buzzing. Loving this joyful abundance in every corner 🌱

#Alsace 🇫🇷🥨

#GardenVibes #SpringBurst #NatureLovers #BackyardBuddies
May 30, 2025 at 7:51 PM
A piece of home in Alsace. Where my passion for plants took root — and still grows.
April 19, 2025 at 5:20 PM
Spring is blooming on the Strasbourg campus! 🌸✨
@unistra.fr
March 20, 2025 at 11:45 AM
Celebrating family today! 🎉 My grandfather Robert was honored by the town of Thann for 37 years of commitment to Alsatian beekeeping and biodiversity. So proud of him! 🐝🌿 #Inspiration
January 20, 2025 at 10:46 PM
21) Finally, bringing the dual reporter system in syy-1 background by crossing led to the abortion of EXT19-GFP-NLS accumulation in RCC and LRC tissues, while it had no effects on the accumulation of the mCherry-NLS control 🧵
November 20, 2024 at 8:17 PM
20) Results showed that RCC and LRC tissues, where the SYY cluster is reactivated, are the only tissues capable of continuously accumulating the Ser, Tyr, and Pro-rich EXT19-GFP-NLS during development 🧵
November 20, 2024 at 8:17 PM
18) Therefore, we looked for proteins rich in these amino acids in the A. thaliana nuclear genome. We identified a family of cell wall and secreted components named hydroxyproline-rich glycoproteins (HRGPs) 🧵
November 20, 2024 at 8:17 PM
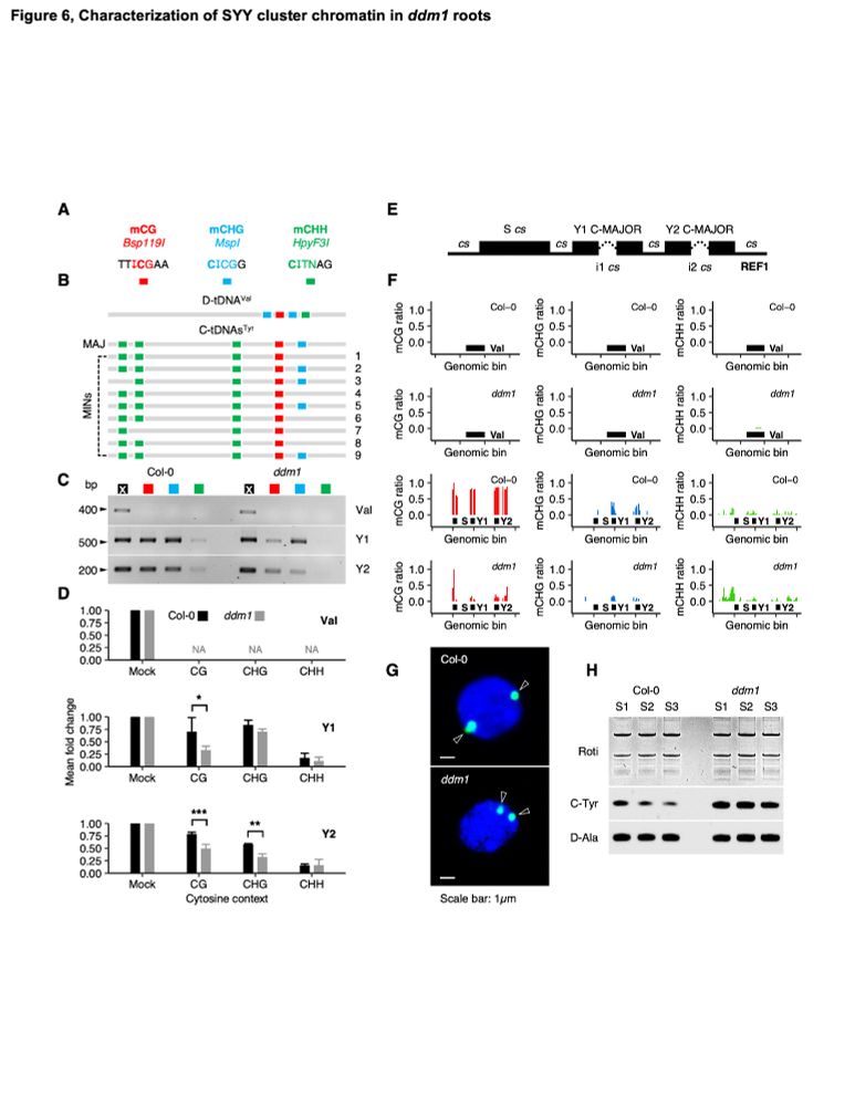
16) Surprisingly, the two approaches revealed that the reactivation of the SYY cluster in wild-type roots occurs despite elevated CG DNA methylation levels. A gain of CHH methylation is observed in the columella and indicates a relaxed chromatin environment and RdDM activation 🧵
November 20, 2024 at 8:17 PM
15) We sought to decipher how the reactivation of the SYY cluster in roots correlates with DNA methylation levels. Chop-PCR assays were designed to sensitize mC variations together with bisulfite-seq data reanalysis. The experimental design was validated using the ddm1 mutant 🧵
November 20, 2024 at 8:17 PM
12) By stably agro-transforming in the syy-1 background either a SYY repeat (1xSYY) or a tyrosine tDNA engineered for high and constitutive expression as a control, we were able to demonstrate that SYY cluster tDNAs are functional loci 🧵
November 20, 2024 at 8:17 PM
11) Then, using whole-mount in situ hybridizations, we precised that the root cap columella (RCC) and lateral root cap (LRC), two protective tissues of the meristem, are the main expression sites of the SYY cluster 🧵
November 20, 2024 at 8:17 PM
10) We confirmed that the SYY cluster is indeed the genomic region responsible for this developmental expression pattern via its deletion with the CRISPR/Cas9 technology. We obtained two alleles named syy-1 and syy-2 🧵
November 20, 2024 at 8:17 PM
9) We jumped in the dark with Prof. Chang Liu and tried to answer these questions. We found that SYY cluster tRNAs can be transiently detected 2/3 days after germination. This spatiotemporal pattern is explained by a specific reactivation of the SYY cluster in root tips 🧵
November 20, 2024 at 8:17 PM
4) In the model plant Arabidopsis thaliana, tyrosine tDNAs have the particularity to be organized as dispersed individual copies, or tandemly organized with serine tDNAs in a large cluster as follows: serine-tyrosine-tyrosine. We named this last structure the SYY cluster 🧵
November 20, 2024 at 8:17 PM
1) Transfer RNAs (tRNAs) are ancestral small non-coding RNA species and interpreters of the genetic code. Protein biogenesis commands the existence of tRNA species for decoding each amino acid in translating ribosomes 🧵
November 20, 2024 at 8:17 PM