Post Normal Times
barinemiliano.bsky.social
Post Normal Times
@barinemiliano.bsky.social
Electricity markets⚡📈
Decarbonisation🌍🔌
Nuclear deployment ⚛️
Renewables' integration ♻️
Occasionally: unwarranted societal commentary🏙️ movies & series posting🎬
https://postnormaltimes.substack.com
https://chalk-spectrum-b6f.notion.site/52bd5bca66554088bc3e
🔌💡 RENEWABLES OR NUCLEAR?
This recent @montelnews.bsky.social article rekindled the flames of the everlasting debate about their compatibility and what a decarbonized electricity grid will be like
Debunking of common misconceptions, analysis of market data and relevant research; to read in full ⬇️
August 26, 2025 at 7:44 AM
💯 This is an often understated aspect in energy transition discourse, while grid operators stress its importance
RTE analysis underscores exactly this: cold spells+wind droughts represent a much more severe stress to the system than heat waves+water droughts, in both low and high nuclear scenarios
July 3, 2025 at 3:58 PM
One of the studies I was hinting at quantifies historical & future droughts/heat-waves unavailability within the context of:
- high GW scenarios
- no retrofits / water management
- country with highest river site share
Definitely rare events of simultaneous outages, not seasonal unviability though
July 3, 2025 at 9:20 AM
Operational data and future modelling suggest the opposite: most thermal plants will encounter more common water availability restrictions, but no seasonal unviability
PS: negligent effect wrt annual gen (0.15%), marginal for peak load (5%)
www.iaea.org/sites/defaul...
cdn.catf.us/wp-content/u...
July 2, 2025 at 2:57 PM
Is nuclear unsuited to decarbonize the last 5-10%? Such arguments often:
1) underplay VRE's short-run marginal cost dispatch thresholds
2) misunderstand integration with other resources (not just addition onto the system)
3) understate trade-offs wrt enabling infra (grid AND molecules)
#EnergySky 🔌💡
June 27, 2025 at 9:57 AM
Chronological summary & recap of main system variations leading up to & during the Iberian blackout
For more clarifications, we'll need to wait for the upcoming ENTSO-E investigation's report, but a clearer picture is starting to take form as more data & information become available
#EnergySky 🔌💡
June 18, 2025 at 3:23 PM
Latest update from ENTSO-E regarding the Iberian peninsula blackout, with a more detailed chronology & an ad hoc webpage, which will be updated and modified with new info
Final report with comprehensive analysis and recommendations in the upcoming months #EnergySky 🔌💡
www.entsoe.eu/publications...
June 7, 2025 at 1:11 PM
True (a couple viz I did a while back; same trend in 🇪🇺 & 🇦🇺), but still relevant when discussing future generation portfolios: such projects are very capital-intensive (and comprise a high share of overall CAPEX), and enable the most VRE integration scale-wise
Crucial aspect wrt clean firm trade-offs
May 31, 2025 at 8:27 AM
Demand in Europe increased 1.9% in 2024 after decades of stagnation (IEA forecasts the same rate for the next couple of years), mainly driven by electrification of heating & transport, but also data centres (more prominent in the US)
PS: not sure where you get those numbers for French NPPs from...
May 16, 2025 at 12:53 PM
Update from Spain's Energy Minister: initial loss in power generation (2.2GW) began in Granada, followed by failures at substations in Seville and Badajoz
Investigators seem to have ruled out an imbalance in supply & demand or insufficient grid capacity
#EnergySky 🔌💡
www.reuters.com/business/ene...
May 14, 2025 at 11:09 AM
ENTSO-E provides a preliminary chronology on the Iberian blackout. Interesting to note:
- oscillations preceded the incident
- regarding first loss of gen, no trips observed in Portugal and France
- Portuguese plants with black start capability had unsuccessful attempts
www.entsoe.eu/news/2025/05...
May 10, 2025 at 9:15 AM
Ketan isn't a good-faith commentator, he has demonstrated being more interested in pushing a narrative than discussing real hurdles before; him lacking basic understanding on the topic is just the cherry on top (PS: many of his "questions" about Spanish NPPs could be answered with a Google Search)
May 8, 2025 at 7:21 AM
There is no specific/direct reference for electricity generation cost variables, but the likely 'culprit' (as cited in the "Key elements of the Balanced Pathway for electricity supply" section) is this analysis from the DESNZ, which precedes the empty AR5 for offshore wind
www.gov.uk/government/p...
February 26, 2025 at 5:29 PM
Interesting! It seems to be much more in line with NREL's mid cost projections than the recently announced project in the UAE, although it may still be subject to cost revisions
bsky.app/profile/bari...
February 22, 2025 at 11:03 AM
Security of supply and system resilience rely on a mix of resources:
- thermal assets provide high uptime and built-in inertia, but rare forced outages need to be accounted for
- solar+batteries offer more flexible power, but are still bound by storage duration and constrained by the grid network
February 19, 2025 at 4:49 PM
To reiterate and cite an example, the Barakah NPP depicts the pros and cons of such a facility: unit 1 had to work out some of the usual kinks in nuclear reactor's first years of operations (hindering plant and system reliability), while unit 2-3 can boast very high availability factors (around 95%)
February 19, 2025 at 4:49 PM
As it becomes apparent that comparing synchronous generators vs inverter-based resources is more complex than depicted by many, another disclaimer is needed: the highly-valued dispatchability (or "firmness") of thermal needs to be weighted against tech specific availability and forced outage rates
February 19, 2025 at 4:49 PM
Since no single technology fully replaces all functions of synchronous generators, a multi-technology approach will be key to ensure stable and reliable low-inertia systems
Moreover, to accurately compare competitiveness and system impacts, another perspective needs to be included: grid capacity
February 19, 2025 at 4:49 PM
Additionally, synchronous condensers could help bridge the gap with traditional assets even further: such a proven technology, while not equipped to produce active power, can provide inertia and short-circuit contribution by means of its rotating mass, while also injecting/absorbing reactive power
February 19, 2025 at 4:49 PM
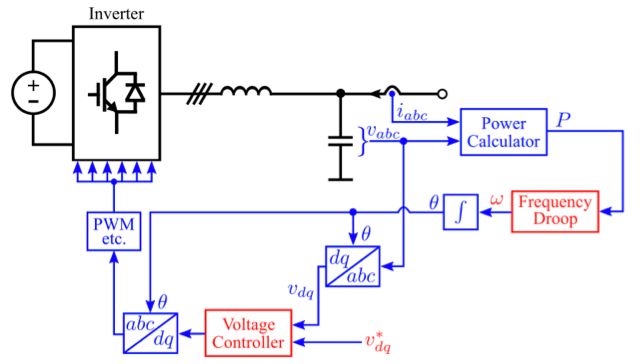
Other technologies are required for IBRs to contribute to grid services and system strength:
- storage helps with primary & secondary frequency reg, depending on control algorithms and constrained by capacity
- grid-forming inverters control reactive power and provide short-term frequency support
February 19, 2025 at 4:49 PM
How do Inverter-Based Resources (plan to) contribute to grid services?
Most of the solar and wind farms around the world are still equipped with grid-following inverters, which don't establish their own voltage and frequency, but synchronise to the system’s existing signals (thus, no contribution)
February 19, 2025 at 4:49 PM
Closely related, inertia refers to the resistance of large spinning masses (traditional synchronous generators) to changes in their rotational speed: when a disturbance occurs, the stored kinetic energy acts as an instantaneous and passive buffer which reduces the Rate of Change of Frequency (RoCoF)
February 19, 2025 at 4:49 PM
Frequency is a system-wide parameter which indicates the number of alternating current (AC) cycles (or oscillations) per second, measured in hertz (Hz), representing the supply and demand (active power consumed by load) balance: significant & sudden deviations can damage equipment or lead to outages
February 19, 2025 at 4:49 PM
Optimism around solar+storage as “baseload” can lead to overlook critical grid functions or dynamics, like frequency and voltage regulation that thermal generation traditionally provides: systems with high IBRs penetration will differ significantly in how these tasks are managed compared to today
February 19, 2025 at 4:49 PM
For example, let's consider the Barakah NPP:
- 5.6GW at $4300/kW overnight cost (or around $5700/kW CAPEX), 8-9yrs per reactor
- output over 40TWh/yr, LCOE ~$75-85/MWh
Given similar costs and longer schedule, should the UAE have focused on solar instead (or scrap future nuclear expansion plans)?
February 19, 2025 at 4:49 PM