A review of the mechanisms underlying copper homeostasis and #Cuproptosis in the nervous system and #NeurodegenerativeDiseases, with fresh insights into cuproptosis-based #TargetedTreatment of neurodegenerative diseases. #medsky
#MostDownloaded #OpenAccess: link.springer.com/article/10.1...
#MostDownloaded #OpenAccess: link.springer.com/article/10.1...
June 15, 2025 at 3:03 PM
A review of the mechanisms underlying copper homeostasis and #Cuproptosis in the nervous system and #NeurodegenerativeDiseases, with fresh insights into cuproptosis-based #TargetedTreatment of neurodegenerative diseases. #medsky
#MostDownloaded #OpenAccess: link.springer.com/article/10.1...
#MostDownloaded #OpenAccess: link.springer.com/article/10.1...
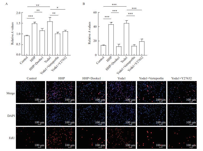
This study reveals that #Highhydrostaticpressure may exacerbate #BladderFibrosis through the activation of #Piezo1, which may serve as a potential therapeutic target for mitigating bladder fibrosis associated with #BladderOutletObstruction. #medsky
#MostDownloaded: link.springer.com/article/10.1...
#MostDownloaded: link.springer.com/article/10.1...
July 11, 2025 at 1:30 AM
This study reveals that #Highhydrostaticpressure may exacerbate #BladderFibrosis through the activation of #Piezo1, which may serve as a potential therapeutic target for mitigating bladder fibrosis associated with #BladderOutletObstruction. #medsky
#MostDownloaded: link.springer.com/article/10.1...
#MostDownloaded: link.springer.com/article/10.1...
Scientists identify GDF10, a BMPs/BMPRs family #biomarker, as a potential diagnostic marker for #LungSquamousCellCarcinoma (LUSC) and a regulator of the tumor immune microenvironment, offering insights for effective LUSC treatment. #medsky
#MostDownloaded: link.springer.com/article/10.1...
#MostDownloaded: link.springer.com/article/10.1...
August 3, 2025 at 1:00 AM
Scientists identify GDF10, a BMPs/BMPRs family #biomarker, as a potential diagnostic marker for #LungSquamousCellCarcinoma (LUSC) and a regulator of the tumor immune microenvironment, offering insights for effective LUSC treatment. #medsky
#MostDownloaded: link.springer.com/article/10.1...
#MostDownloaded: link.springer.com/article/10.1...
This study used #MendelianRandomization analysis to demonstrate a bidirectional causal relationship between the #GutMicrobiota and #Infertility, and identify different genera associated with male/female #Infertility and related diseases. #medsky
#MostDownloaded: link.springer.com/article/10.1...
#MostDownloaded: link.springer.com/article/10.1...
July 1, 2025 at 1:44 PM
This study used #MendelianRandomization analysis to demonstrate a bidirectional causal relationship between the #GutMicrobiota and #Infertility, and identify different genera associated with male/female #Infertility and related diseases. #medsky
#MostDownloaded: link.springer.com/article/10.1...
#MostDownloaded: link.springer.com/article/10.1...
TOPK is overexpressed in moderately to poorly differentiated #ColorectalCancer, while its inhibition enhances the sensitivity of CRC cells to #Radiotherapy by suppressing the downstream pathways of #DNADamageResponse. #medsky
Read our #MostDownloaded article: link.springer.com/article/10.1...
Read our #MostDownloaded article: link.springer.com/article/10.1...
July 31, 2025 at 4:01 PM
TOPK is overexpressed in moderately to poorly differentiated #ColorectalCancer, while its inhibition enhances the sensitivity of CRC cells to #Radiotherapy by suppressing the downstream pathways of #DNADamageResponse. #medsky
Read our #MostDownloaded article: link.springer.com/article/10.1...
Read our #MostDownloaded article: link.springer.com/article/10.1...
This study demonstrates that P. gingivalis induces #ChronicKidneyDisease (CKD) in mice by triggering crosstalk between the NF κB/NLRP3 pathway and #ferroptosis in GMCs, establishing the importance of periodontitis therapy in CKD management. #medsky
#MostDownloaded: link.springer.com/article/10.1...
#MostDownloaded: link.springer.com/article/10.1...
August 2, 2025 at 2:00 AM
This study demonstrates that P. gingivalis induces #ChronicKidneyDisease (CKD) in mice by triggering crosstalk between the NF κB/NLRP3 pathway and #ferroptosis in GMCs, establishing the importance of periodontitis therapy in CKD management. #medsky
#MostDownloaded: link.springer.com/article/10.1...
#MostDownloaded: link.springer.com/article/10.1...
This review summarizes the influencing factors, pathological characteristics and pathogenesis of #Neoatherosclerosis, highlighting current challenges, and provides a theoretical basis for the development of new #stents in the future. #medsky
#MostDownloaded: link.springer.com/article/10.1...
#MostDownloaded: link.springer.com/article/10.1...
July 31, 2025 at 12:46 PM
This review summarizes the influencing factors, pathological characteristics and pathogenesis of #Neoatherosclerosis, highlighting current challenges, and provides a theoretical basis for the development of new #stents in the future. #medsky
#MostDownloaded: link.springer.com/article/10.1...
#MostDownloaded: link.springer.com/article/10.1...
A review on how #ArtificialIntelligence helps in #MedicalMetaverse construction and its applications in diagnosis, education, and consulting, with inputs on the current challenges & future prospects. #medsky
#MostDownloaded: link.springer.com/article/10.1...
#MostDownloaded: link.springer.com/article/10.1...
July 4, 2025 at 1:30 PM
A review on how #ArtificialIntelligence helps in #MedicalMetaverse construction and its applications in diagnosis, education, and consulting, with inputs on the current challenges & future prospects. #medsky
#MostDownloaded: link.springer.com/article/10.1...
#MostDownloaded: link.springer.com/article/10.1...
An overview of the pathophysiology of #CysticFibrosis (CF), application of #StemCellTherapy and #GeneTherapy in CF, their types & mechanisms of action, along with the challenges & future directions in the field. #medsky
#MostDownloaded: link.springer.com/article/10.1...
#MostDownloaded: link.springer.com/article/10.1...
June 30, 2025 at 1:02 PM
An overview of the pathophysiology of #CysticFibrosis (CF), application of #StemCellTherapy and #GeneTherapy in CF, their types & mechanisms of action, along with the challenges & future directions in the field. #medsky
#MostDownloaded: link.springer.com/article/10.1...
#MostDownloaded: link.springer.com/article/10.1...
TOPK is overexpressed in moderately to poorly differentiated #ColorectalCancer, while its inhibition enhances the sensitivity of CRC cells to #Radiotherapy by suppressing the downstream pathways of #DNADamageResponse. #medsky
Read our #MostDownloaded article: link.springer.com/article/10.1...
Read our #MostDownloaded article: link.springer.com/article/10.1...
July 31, 2025 at 4:01 PM
TOPK is overexpressed in moderately to poorly differentiated #ColorectalCancer, while its inhibition enhances the sensitivity of CRC cells to #Radiotherapy by suppressing the downstream pathways of #DNADamageResponse. #medsky
Read our #MostDownloaded article: link.springer.com/article/10.1...
Read our #MostDownloaded article: link.springer.com/article/10.1...
#ArtificialIntelligence-powered #WearableEEG neurofeedback improves language, social interaction, and problem behaviours, highlighting its potential to target core brain mechanisms underlying #AutismSpectrumDisorder (ASD) symptoms. #medsky
#MostDownloaded: link.springer.com/article/10.1...
#MostDownloaded: link.springer.com/article/10.1...
July 5, 2025 at 1:01 PM
#ArtificialIntelligence-powered #WearableEEG neurofeedback improves language, social interaction, and problem behaviours, highlighting its potential to target core brain mechanisms underlying #AutismSpectrumDisorder (ASD) symptoms. #medsky
#MostDownloaded: link.springer.com/article/10.1...
#MostDownloaded: link.springer.com/article/10.1...
#Electroacupuncture-induced activation of #serotonergic neurons in the dorsal raphe nucleus alleviates #CognitiveDysfunction in APP/PS1 mice, by activating #glutamatergic neurons and enhancing #SynapticPlasticity. #AlzheimersDisease #medsky
#MostDownloaded: link.springer.com/article/10.1...
#MostDownloaded: link.springer.com/article/10.1...
August 2, 2025 at 2:01 PM
#Electroacupuncture-induced activation of #serotonergic neurons in the dorsal raphe nucleus alleviates #CognitiveDysfunction in APP/PS1 mice, by activating #glutamatergic neurons and enhancing #SynapticPlasticity. #AlzheimersDisease #medsky
#MostDownloaded: link.springer.com/article/10.1...
#MostDownloaded: link.springer.com/article/10.1...
This review evaluates the applications, strengths, & limitations of #NutritionalAssessment tools for #cancer patients, helping clinicians select the most appropriate tool for effective nutritional management. #PGSGA #GLIM. #medsky
#MostDownloaded link.springer.com/article/10.1...
#MostDownloaded link.springer.com/article/10.1...
June 16, 2025 at 3:00 AM
This review evaluates the applications, strengths, & limitations of #NutritionalAssessment tools for #cancer patients, helping clinicians select the most appropriate tool for effective nutritional management. #PGSGA #GLIM. #medsky
#MostDownloaded link.springer.com/article/10.1...
#MostDownloaded link.springer.com/article/10.1...
Understanding the health impacts of the climate crisis 🌍
This discussion by Maslin et al is the #mostdownloaded paper from our March issue! 👏🏼
www.sciencedirect.co...
This discussion by Maslin et al is the #mostdownloaded paper from our March issue! 👏🏼
www.sciencedirect.co...
June 22, 2025 at 8:00 AM
Understanding the health impacts of the climate crisis 🌍
This discussion by Maslin et al is the #mostdownloaded paper from our March issue! 👏🏼
www.sciencedirect.co...
This discussion by Maslin et al is the #mostdownloaded paper from our March issue! 👏🏼
www.sciencedirect.co...
This study reveals that elevated #serumferritin levels are associated with a higher prevalence of #MAFLD and advanced #liverfibrosis and their combination with #diabetes significantly increases the risk of liver fibrosis. #NHANES #MostDownloaded #medsky
Read: link.springer.com/article/10.1...
Read: link.springer.com/article/10.1...
July 6, 2025 at 2:00 AM
This study reveals that elevated #serumferritin levels are associated with a higher prevalence of #MAFLD and advanced #liverfibrosis and their combination with #diabetes significantly increases the risk of liver fibrosis. #NHANES #MostDownloaded #medsky
Read: link.springer.com/article/10.1...
Read: link.springer.com/article/10.1...
This case study describes a successful #orthodontic treatment of a #juvenilepatient with #bimaxillaryprotrusion and #mandibularRetrusion, using a bracket-free invisible orthodontic technique. #ClearAligners #medsky
#MostDownloaded: link.springer.com/article/10.1...
#MostDownloaded: link.springer.com/article/10.1...
June 30, 2025 at 3:31 PM
This case study describes a successful #orthodontic treatment of a #juvenilepatient with #bimaxillaryprotrusion and #mandibularRetrusion, using a bracket-free invisible orthodontic technique. #ClearAligners #medsky
#MostDownloaded: link.springer.com/article/10.1...
#MostDownloaded: link.springer.com/article/10.1...
This review explores the biology of #exosomes, the role of adipose tissue-derived exosomes (AT Exos) in various #MetabolicDisorders, and their potential clinical application as #biomarkers and #TherapeuticTargets. @2024HUST
#MostDownloaded: link.springer.com/article/10.1...
#MostDownloaded: link.springer.com/article/10.1...
July 1, 2025 at 2:00 AM
This review explores the biology of #exosomes, the role of adipose tissue-derived exosomes (AT Exos) in various #MetabolicDisorders, and their potential clinical application as #biomarkers and #TherapeuticTargets. @2024HUST
#MostDownloaded: link.springer.com/article/10.1...
#MostDownloaded: link.springer.com/article/10.1...
»#Temu is the #mostdownloaded app on the US App Store in 2024: The shopping app moved into the No. 1 slot last year, stealing the position from #TikTok, which held the title in in 2022.« https://techcrunch.c...
December 17, 2024 at 7:17 PM
»#Temu is the #mostdownloaded app on the US App Store in 2024: The shopping app moved into the No. 1 slot last year, stealing the position from #TikTok, which held the title in in 2022.« https://techcrunch.c...
#mostdownloaded
Approach to pancytopenia: From blood tests to the bedside
This review from 2024 is proving popular with readers! Want to find out more to improve your practice? 👀⏬
https://www.sciencedirect.com/science/article/pii/S1470211824054204
Approach to pancytopenia: From blood tests to the bedside
This review from 2024 is proving popular with readers! Want to find out more to improve your practice? 👀⏬
https://www.sciencedirect.com/science/article/pii/S1470211824054204
October 2, 2025 at 2:30 PM
#mostdownloaded
Approach to pancytopenia: From blood tests to the bedside
This review from 2024 is proving popular with readers! Want to find out more to improve your practice? 👀⏬
https://www.sciencedirect.com/science/article/pii/S1470211824054204
Approach to pancytopenia: From blood tests to the bedside
This review from 2024 is proving popular with readers! Want to find out more to improve your practice? 👀⏬
https://www.sciencedirect.com/science/article/pii/S1470211824054204
Our #mostdownloaded article over the past 90 days is this 2024 review by Chew & Kamangar 👏🏼
Approach to pancytopenia: From blood tests to the bedside
Read on to update your knowledge ⤵️
https://www.sciencedirect.com/science/article/pii/S1470211824054204
Approach to pancytopenia: From blood tests to the bedside
Read on to update your knowledge ⤵️
https://www.sciencedirect.com/science/article/pii/S1470211824054204
October 27, 2025 at 11:00 AM
Our #mostdownloaded article over the past 90 days is this 2024 review by Chew & Kamangar 👏🏼
Approach to pancytopenia: From blood tests to the bedside
Read on to update your knowledge ⤵️
https://www.sciencedirect.com/science/article/pii/S1470211824054204
Approach to pancytopenia: From blood tests to the bedside
Read on to update your knowledge ⤵️
https://www.sciencedirect.com/science/article/pii/S1470211824054204
TREM2 promotes #angiogenesis during #WoundHealing by enhancing #glycolysis and #lactylation in #macrophages in wounded tissues via activating the Akt/mTOR/HIF-1α signaling pathway. #medsky
#MostDownloaded: link.springer.com/article/10.1...
#MostDownloaded: link.springer.com/article/10.1...
June 25, 2025 at 4:03 PM
TREM2 promotes #angiogenesis during #WoundHealing by enhancing #glycolysis and #lactylation in #macrophages in wounded tissues via activating the Akt/mTOR/HIF-1α signaling pathway. #medsky
#MostDownloaded: link.springer.com/article/10.1...
#MostDownloaded: link.springer.com/article/10.1...
This study shows that LATS1-regulated YAP1 phosphorylation and subcellular localization drives B-ALL #tumorigenesis, highlighting the #oncogenic role of YAP1 and its potential as a novel diagnostic and #TherapeuticTarget. #medsky
#MostDownloaded: link.springer.com/article/10.1...
#MostDownloaded: link.springer.com/article/10.1...
June 24, 2025 at 1:53 PM
This study shows that LATS1-regulated YAP1 phosphorylation and subcellular localization drives B-ALL #tumorigenesis, highlighting the #oncogenic role of YAP1 and its potential as a novel diagnostic and #TherapeuticTarget. #medsky
#MostDownloaded: link.springer.com/article/10.1...
#MostDownloaded: link.springer.com/article/10.1...
TRPC6 knockdown alleviates #RenalFibrosis by reducing the expression of #fibrotic markers and mitigating #apoptosis and #inflammation of primary tubular epithelial cells (PTECs) via downregulating the PI3K/AKT/GSK3β pathway. #medsky
#MostDownloaded: link.springer.com/article/10.1...
#MostDownloaded: link.springer.com/article/10.1...
July 10, 2025 at 2:00 AM
TRPC6 knockdown alleviates #RenalFibrosis by reducing the expression of #fibrotic markers and mitigating #apoptosis and #inflammation of primary tubular epithelial cells (PTECs) via downregulating the PI3K/AKT/GSK3β pathway. #medsky
#MostDownloaded: link.springer.com/article/10.1...
#MostDownloaded: link.springer.com/article/10.1...
This study reveals that #SLC9A2 acts as a #TumorSuppressor through the #MAPKpathway and may be a potential target for #ColorectalCancer (CRC) diagnosis, prognosis and #therapy. #bioinformaticanalysis #biomarkers #MostDownloaded #medsky
Read: link.springer.com/article/10.1...
Read: link.springer.com/article/10.1...
July 4, 2025 at 11:37 AM
This study reveals that #SLC9A2 acts as a #TumorSuppressor through the #MAPKpathway and may be a potential target for #ColorectalCancer (CRC) diagnosis, prognosis and #therapy. #bioinformaticanalysis #biomarkers #MostDownloaded #medsky
Read: link.springer.com/article/10.1...
Read: link.springer.com/article/10.1...