Vithanco by Klaus Kneupner
banner
vithanco.bsky.social
Vithanco by Klaus Kneupner
@vithanco.bsky.social
Structured Visual Thinking at it's best!
Is this true? It would explain so much!
November 3, 2025 at 5:06 AM
Cannot see it…. Sorry
August 10, 2025 at 3:58 PM
I like this book…
August 4, 2025 at 4:54 PM
Klassisch
July 31, 2025 at 9:10 AM
I’m cracking!
June 1, 2025 at 7:00 AM
Nice!
I found this on Wikipedia:( en.wikipedia.org/wiki/Cost_of...)

en.m.wikipedia.org/wiki/File:20...

Maybe, we need more ways to storage energy? I see many ways that are blocking those. Example: one cannot really use your own car battery to buy and sell energy
April 27, 2025 at 2:33 PM
March 30, 2025 at 5:37 PM
Some thoughts on Xcode vs Swift Toolchains
March 28, 2025 at 6:36 PM
Found this one and immediately loved it. From Hidde Douna. substack.com/@growthbyvis...
February 9, 2025 at 3:24 PM
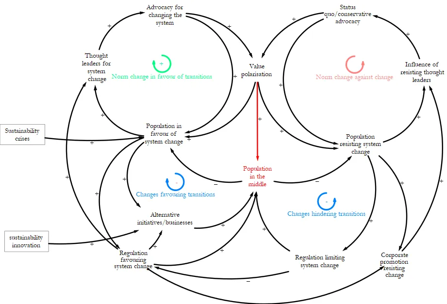
Interested in change and a resulting value polarisation? This Causal Loop Diagram gives you an idea: substackcdn.com/image/fetch/...
The full article is here: substack.com/home/post/p-...
#StructuredVisualThinking
February 5, 2025 at 3:51 PM
February 4, 2025 at 11:51 AM
I am a big fan of Causal Loop Diagrams, as they are used in Systems Thinking.

Found another nice example here: www.thelancet.com/journals/lan...
#SystemsThinking
#CausalLoopDiagram
#StructuredVisualThinking
December 4, 2024 at 9:40 AM
What is missing? What should be removed or corrected?
#Docker
#ConceptMap
#Vithanco
November 26, 2024 at 7:49 AM
What is missing? What should be removed or corrected? #Docker #ConceptMap #Vithanco
November 19, 2024 at 5:20 AM
New "story" realised. Today, it's about Impact Mapping newsletter.vithanco.com/p/innovating...
January 2, 2024 at 9:22 AM