Phil BuildTheFutureNow
banner
philsustainability.bsky.social
Phil BuildTheFutureNow
@philsustainability.bsky.social
Economics and sustainability
A moment of silence for our helpless bank back offices, brutally wiped out by a tsunami of 550 stroller-pushing, juice-box-wielding families. Is no bank vault safe in this town? #brooklyntower
November 25, 2025 at 3:32 AM
Isamu Noguchi, Red Cube, 1968, steel, aluminum, 24 feet tall, 140 Broadway, New York
November 23, 2025 at 1:59 PM
Turns out our little public library had a killer side hustle. 📚➡️💰 Brooklyn turned an old library into a $52M check, a gorgeous NEW 26,000-sq-ft library, a coffeehouse, 134 frikking homes, AND a flood of new tax dollars for schools. Now that's a smart read.
November 23, 2025 at 3:58 AM
You can go inside the darn thing? #adultswim #smilingfriends
November 23, 2025 at 3:17 AM
Buffalo's architectural signature is a surface parking lot. Where Chicago has a skyline, Buffalo is a flatline. Replace those parking spots with apartments over cafes and you wouldn't just stop the brain drain to Brooklyn, you'd start a reverse commute. Besides, Buffalo is better
November 22, 2025 at 6:37 PM
Syracuse has a world-class collection of parking spots. Sadly, they're mostly empty space. Imagine if that sea of asphalt was a sea of tall multi-family homes with corner stores and retail. Syracuse can put its land back to work and be rich
November 22, 2025 at 6:14 PM
It’s crazy seeing parking lots in Downtown Rochester, NY. The city should be as rich as Brooklyn today, but chose pavement instead
November 22, 2025 at 5:37 PM
This dirty SoHo parking garage grew up. 🚗→🏘️ It's now 100 homes & new retail, kicking off millions in new property & income tax revenue for NYC. That's long-term funding for city services and schools, right there. And new sibling stands right next to it!
November 22, 2025 at 3:13 PM
The ultimate in detailing and restoration. A SoHo carwash 🧼 grew up into 20 homes and new shops. Proof that in New York, even the pavement has potential. Adds Millions a year in taxes to fund schools and services.
November 22, 2025 at 1:48 PM
323 new homes for families grow in Brooklyn
November 22, 2025 at 2:46 AM
Started as a polluting gas station, now a seven-story building with 80,000 sq ft of SoHo office and retail space.
November 21, 2025 at 11:49 PM
A gas station grows up into 31 homes in the east village
November 21, 2025 at 11:01 PM
We've been cat people for 10,000 years. Archaeologists in Cyprus found a 9,500-year-old Neolithic man, buried alongside his cat. #adoptdontshop
November 21, 2025 at 3:17 AM
Met Ken Burns. His American Revolution documentary? You're in for one hell of a trip. 🇺🇸 Live in NYC? It’s the battleground.
November 17, 2025 at 5:20 AM
So apparently the West Village needs its “what if we built a 90-story Robert A.M. Stern tower right here?” era. Imagine a slim, super-luxe skyscraper rising where Seravalli Playground is now, with homes for new families
November 16, 2025 at 10:02 PM
You can find the heart of America not in social media, but on a Sunday morning. It's in the dusty treasures at your flea market, the familiar faces walking to your park, and the simple fact that we still know how to be neighbors.
November 16, 2025 at 5:25 PM
November 16, 2025 at 12:35 AM
Turns out, dog owners have a 24% reduced risk of dying and a 31% lower risk of dying from heart issues. For heart attack survivors, that risk drops by 65%.
So, I'm just saying... ask your doctor if a dog is right for you. 🐕❤️
November 14, 2025 at 3:38 AM
There’s room for three 90 story residential buildings on top of piers 35, 36 and 42 along the east river. Although this mock up seems to be 200 stories tall…
November 13, 2025 at 11:46 PM
Nolita “doesn’t have space” for new housing? Idk man… looks like you could drop a 30-story market-rate tower right on top of St. Patrick’s Old Cathedral and still have room for a rooftop garden. The neighborhood isn’t full, it’s just REALLY committed to vibes over supply.
November 13, 2025 at 11:32 PM
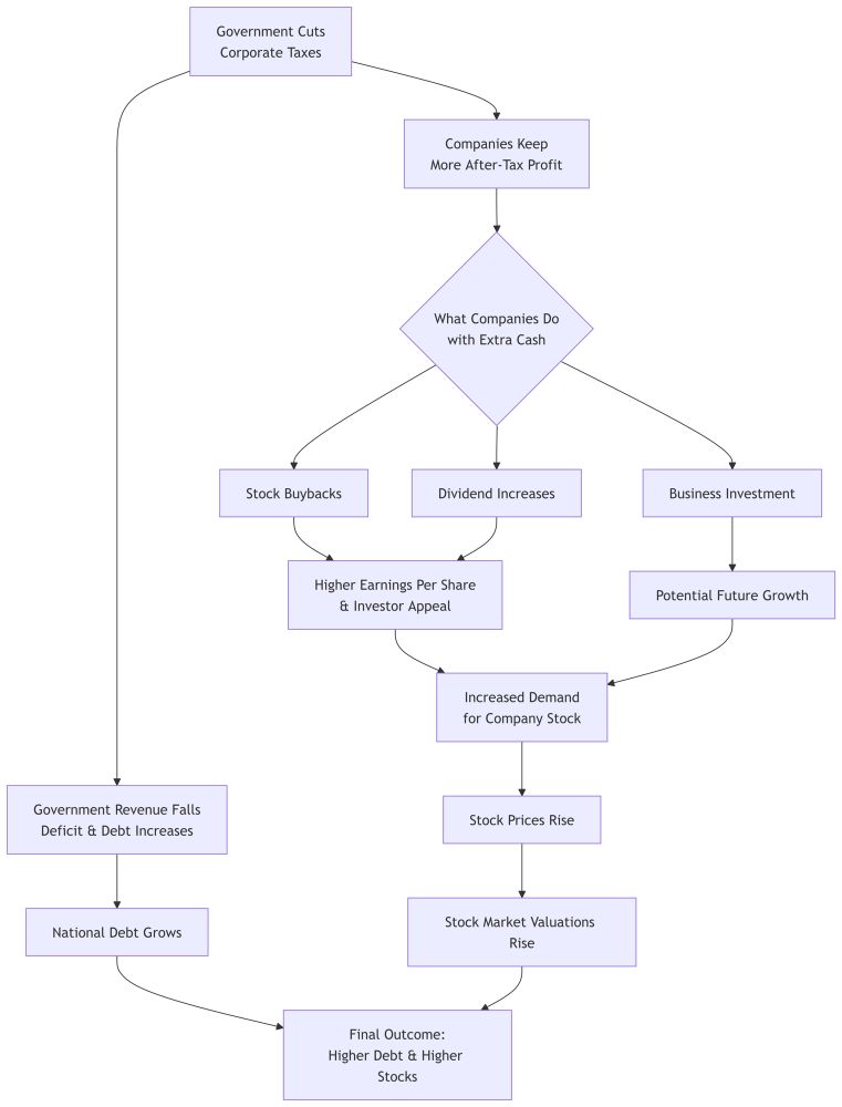
we cut taxes for companies, so the government has to borrow more money (increasing debt), and then companies use tax savings to buy back their own stock, boosting the stock market. we're borrowing money to give companies a subsidy that inflates stock prices for the rich
November 10, 2025 at 5:40 PM
Wanna make America great again?
Let's start by making it legal to build more homes!
Housing prices crazy? Build more homes.
Young families struggling? Want more babies? Build more homes.
Want more jobs & a stronger economy? You guessed it... build more homes.
November 10, 2025 at 2:38 AM
November 9, 2025 at 6:19 AM
November 7, 2025 at 7:35 PM
November 7, 2025 at 1:20 AM