Matt Jensen
mattjensen.bsky.social
Matt Jensen
@mattjensen.bsky.social
Day job: designing scientific software.
Interests: data analysis, bioinformatics, information design, statistics, history of science, 18thC, history of culture
New temporary character limit? Let us never ever ever ever ever ever ever ever ever ever ever ever ever ever ever ever ever ever ever ever ever ever ever ever ever ever ever ever ever ever ever ever ever ever ever ever ever ever ever ever ever ever ever ever ever ever ever ever ever ever abuse it.
April 1, 2025 at 11:44 PM
It was 100 years ago today that Floyd Collins got trapped in a Kentucky cave. It became a riveting national story, and then the first news spectacle to be covered by radio. The metastory combines some of the very best and worst of the news /media business. #FloydCollins #History
January 30, 2025 at 8:51 PM
If you've heard the general story of how B.F. Skinner trained pigeons to steer bombs in #WWII, read his declassified article about Project Pigeon [1] to find surprise after surprise, in dry wit. 🧪🧵...
December 22, 2024 at 7:07 AM
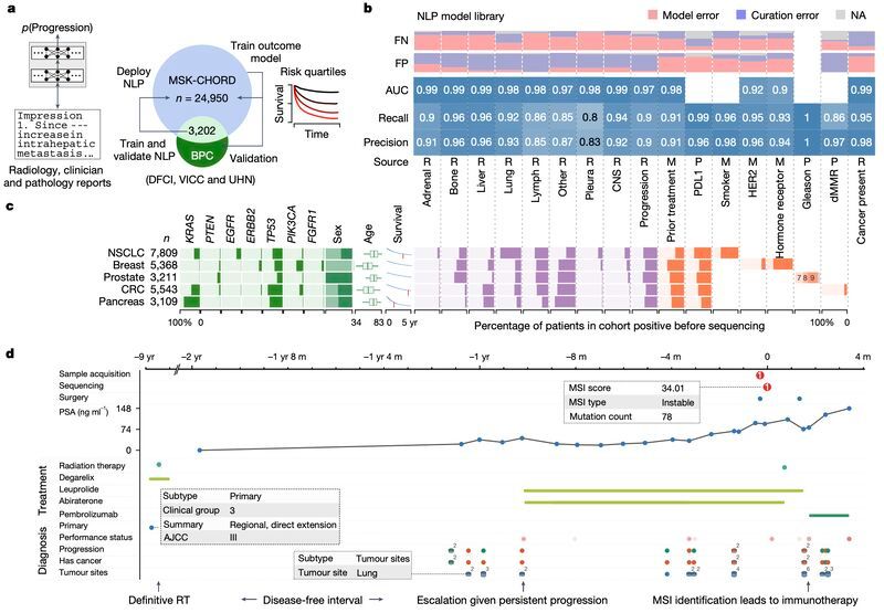
MSK's Schulz Lab has a great Nature paper combining NLP-abstracted clinical records with tumor sequence data at scale. The combination ("MSK-CHORD") improves outcome prediction and suggests some of AI's potential. 🧪

The paper: www.nature.com/articles/s41...

Justin Lee's blog post: bit.ly/3UVGffe
December 3, 2024 at 9:02 PM