Marion Koopmans
banner
marionkoopmans.bsky.social
Marion Koopmans
@marionkoopmans.bsky.social
Virologist, into emerging viral infections, one health, climate and health. Head viroscience department ErasmusMC, Rotterdam NL. Backup for the ex-bird platform. ORCHID 0000-0002-5204-2312; https://pure.eur.nl/en/persons/marion-koopmans .
April 20, 2025 at 7:03 PM
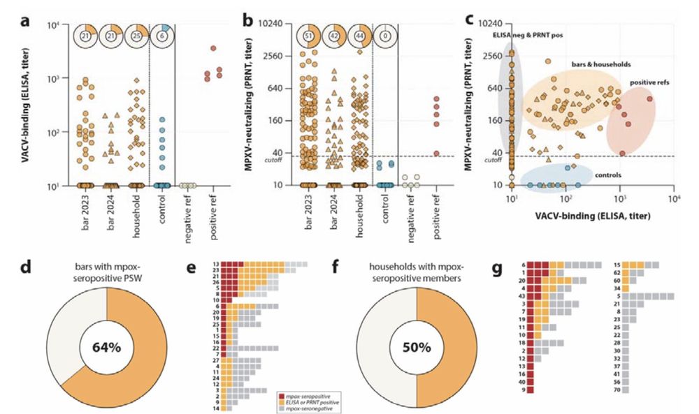
characterised the virus, used genomic sequencing to understand patterns of spread, and added serology to look into household transmission. 21-25% of individuals testing positive www.medrxiv.org/content/10.1...
April 4, 2025 at 7:12 PM
Dit is de trend in Nederland. Bron www.rivm.nl/monitoring-s... . Als je naar meerjarig onderzoek kijkt is dat in de winter niet ongewoon. pubmed.ncbi.nlm.nih.gov/22723641/
February 21, 2025 at 5:38 PM
Woorden die verboden zijn voor de Amerikaanse overheidsorganisaties. Alle websites en publicaties moeten hierop gecheckt worden, en subsidie aanvragen worden hierop gesorteerd. Ik herhaal: woorden die verboden zijn.... Het is echt griezelig.
February 5, 2025 at 9:37 PM
who needs to be involved if you want to think about risk of arbovirus emergence in The Netherlands? A complex picture, analysed by PhD student Pauline de Best pubmed.ncbi.nlm.nih.gov/39856621/ Showing how complex this is . Great work.
February 5, 2025 at 9:28 PM
Teaching to day, had a look at the US CDC website....
February 3, 2025 at 6:46 AM
still completely offline
February 2, 2025 at 2:23 PM
Best out-of-office-message award
January 21, 2025 at 6:51 AM
The first face to face meeting of the new advisory committee for public health emergencies of the European Commission. Interesting debates, interesting experiment.https://ec.europa.eu/commission/presscorner/detail/en/mex_25_256 (in French, fourth item)
January 20, 2025 at 9:45 PM