Elinor Karlsson
banner
elinork.bsky.social
Elinor Karlsson
@elinork.bsky.social
Scientist & artist. Prof at UMass Chan Med School & Broad Institute. Rice U alum. Founder of Zoonomia & DarwinsArk.org. Wants your dog’s DNA. And your cat’s! 🇸🇪🇳🇿🇺🇸
The Cape Buffalo has undergone major genetic shifts due to recent and ancient events. DNA analysis revealed 3 distinct population clusters, likely shaped by Holocene climate change and more recent human impacts like habitat fragmentation and disease. #2025MMM #RIP link.springer.com/article/10.1...
March 27, 2025 at 2:16 AM
The African buffalo (Syncerus caffer) split from its Asian relatives (Bubalus spp.) ~7 million years ago. Fossils and DNA agree ➡️ Bovini arrived in Africa during the late Miocene, giving rise to a new branch of buffalos. #2025MMM link.springer.com/article/10.1...
March 27, 2025 at 2:02 AM
Polar bears in the Svalbard Archipelago (Norway) have experienced rapid sea ice loss over the past few decades. Microsatellites from 622 polar bears living in this region in 1995-2016 (2 generations) show ⬇️ in genetic diversity + ⬆️ in relatedness over time. #2025MMM doi.org/10.1098/rspb.2021.1741
March 27, 2025 at 2:01 AM
Efforts to protect Saiga have been mixed-- they are susceptible to the bacterium Pasteurella multocida, which tragically killed more than 200,000 individuals in 2015 alone. Very high temp & humidity that year may have contributed to the die off. #2025MMM #RIP www.science.org/doi/10.1126/...
March 27, 2025 at 1:57 AM
European populations of Saiga have low variability of microsatellite loci, but highly variable mitochondrial control region and nuclear DNA-- why? Likely due to the overhunting of adult male Saiga in the early 1990s, which caused the loss of paternal lines #2025MMM research.ebsco.com/linkprocesso...
March 27, 2025 at 1:47 AM
How does puma diversity compare to other wild felids? A study on pumas, jaguars, and ocelots in Belize showed jaguars had the lowest genetic diversity, followed by pumas, then ocelots. Puma pops showed the most structure of the 3 cats across the fragmented landscape. #2025MMM doi.org/10.1371/jour...
March 27, 2025 at 1:46 AM
C. anguineus has an unusually high chromosome count (100 chromosomes) compared to many other sharks​. Such a high diploid number may hint at chromosomal reorganizations or ancient polyploidy events in its lineage. #2025MMM #RIP doi.org/10.1023/A:10...
March 27, 2025 at 1:40 AM
Frilled sharks (C. anguineus) show extremely low intraspecific genetic variation: distant populations have >99.9% identical mtDNA. This low diversity suggests a historically widespread population or very slow drift—likely aided by deep-sea stability. #2025MMM doi.org/10.1080/23802359.2015.1137801
March 27, 2025 at 1:27 AM
Gar, an actinopterygian, has mineralized tissues involving SCPP genes, which were previously unidentified in chondrichthyans. In gar, 38 SCPP genes were found - a genetic system for tissue mineralization in early osteichthyans, w/ rapid expansion in actinopterygians. #2025MMM doi.org/10.1002/jez....
March 27, 2025 at 1:24 AM
Mountain zebras lost this round…and have also lost the most chromosomes out of all equids! Mountain zebras have only 16 pairs, their zebra relatives have 22 and 23 pairs, and the Przewalski’s horse has the most in the equid genus w/33 pairs. #2025MMM #RIP doi.org/10.1007/s10577-013-9346-z
March 27, 2025 at 1:16 AM
The Cape mountain zebra—one of two mountain 🦓 subspecies—nearly went extinct in the 1950s with <50 individuals in the wild. The subspecies has recovered today to >4000 animals but microsatellites suggest they might not have recovered genetically…yet. #2025MMM doi.org/10.1371/journal.pone.0220331
March 27, 2025 at 1:03 AM
McGowen et al. (2019) sequenced 3191 protein-coding genes from 68 species of cetaceans. Their phylogeny shows narwhal is closest to beluga & beluga + narwhal are most closely related to Phocoenidae (porpoises) diverging from them in the neogene (~15 mya) #2025MMM doi.org/10.1093/sysb...
March 27, 2025 at 1:02 AM
Persistent organic pollutants can accumulate in the blubber of arctic marine mammals. Brown et al 2017 assembled the transcriptome of ringed seal exposed to PCB and found five candidate genes that may serve as indicators of toxic exposure in other marine mammals #RIP #2025MMM doi.org/10.1016/j.aq...
March 27, 2025 at 12:50 AM
Saimaa ringed seals are endangered with a population of ~400 individuals. Sundell et al 2022 found a high degree of inbreeding. Genetic diversity is alarmingly low and the high degree of isolation within the lake exposes the population to deleterious genomic effects doi.org/10.21203/rs.... #2025MMM
March 27, 2025 at 12:45 AM
Ginkgo is an economically valuable tree worldwide but cultivated trees have lower genetic diversity than wild trees. Hu et al 2023 genotype 102 cultivars and found that genetic diversity declined but started growing during the Sui and Tang dynasties ~1500 years ago doi.org/10.1093/hr/u... #2025MMM
March 27, 2025 at 12:43 AM
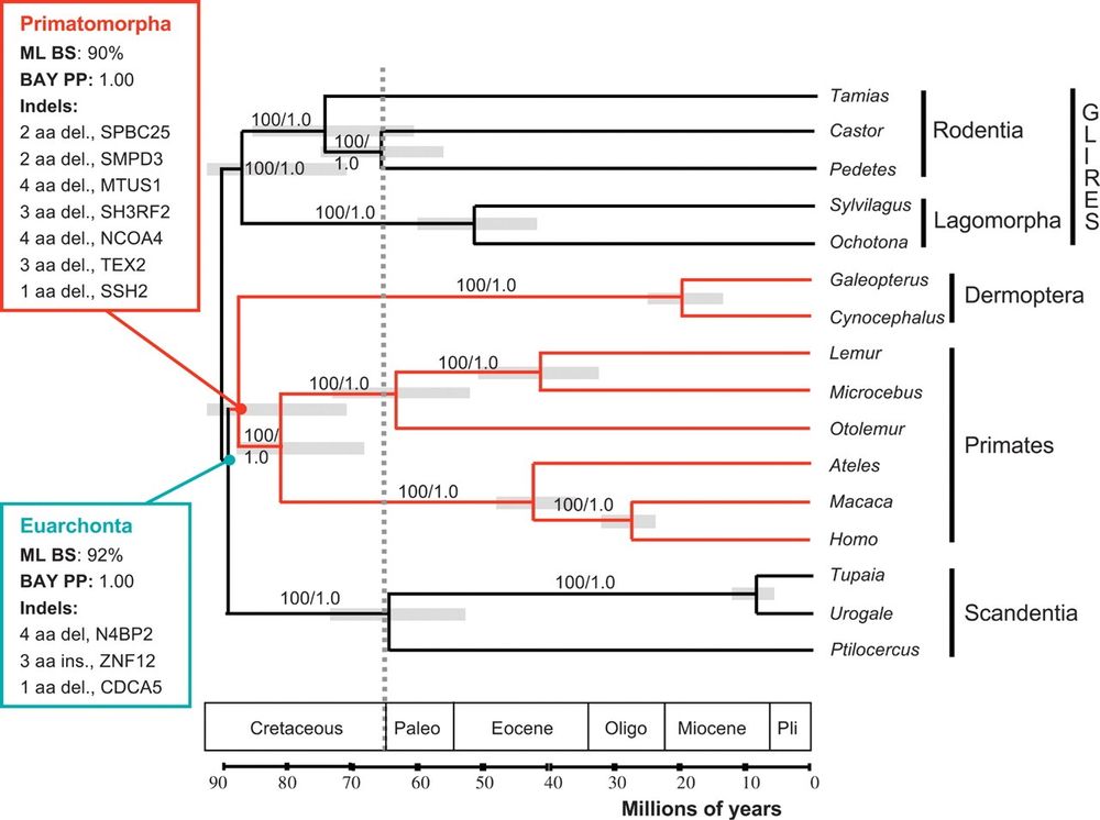
But wait! DNA evidence points to colugos as the sister species to primates! Janečka et al. analyzed 19 nuclear gene segments & found that treeshrews diverged first (~87.9 mya) followed by primates & colugos (~86.2 mya) during the Cretaceous! #2025MMM #RIP
www.science.org/doi/10.1126/...
March 27, 2025 at 12:37 AM
Colugo has 28 pairs of chromosomes & ""painting"" shows 44 homologous segments w/human chromosomes. Comparing colugo, treeshrews & primates, Nie et al. (2008) found 1 interchromosomal rearrangement suggesting colugo was closer to treeshrews than primates
#2025MMM www.biomedcentral.com/1741-7007/6/18
March 27, 2025 at 12:27 AM
How did sun bear get that sunny chest patch? Still a mystery. But scientists recently discovered that a 1 base change in the gene TYRP1 can turn black bears brown. #2025MMM www.cell.com/current-biol...
March 27, 2025 at 12:26 AM
Captive pops of peccaries (Chacoan, white-lipped, collared) were established due to conservation threats. Nuclear markers show ⬇️ diversity and ⬆️ inbreeding in these pops, underscoring the importance of conservation management efforts in the species. #2025MMM #RIP pmc.ncbi.nlm.nih.gov/articles/PMC...
March 27, 2025 at 12:21 AM
The Addax is critically endangered today. DNA from museum specimens suggests its population began declining in the Late Pleistocene (~30K yrs. ago), long before the human disturbances of the last few centuries. #2025MMM www.mdpi.com/2073-4425/12...
March 27, 2025 at 12:16 AM
Mitochondrial and nuclear gene sequences have revealed that the Chacoan and white-lipped peccary are more closely related to each other than the Collared peccary, but their divergence time and place (either N or S America) remains unclear! doi.org/10.1016/j.ym... #2025MMM
March 27, 2025 at 12:15 AM
How did Coati get their stripes? Not yet known ... but we know how another Carnivore loses them! 3 mutations in gene TAQPEP changes a cat from tabby striped to blotchy #RIP #2025MMM www.science.org/doi/10.1126/...
March 27, 2025 at 12:12 AM
Coati are small. The dwarf coati of Cozumel island are tiny!! Half-sized coati, and genetically unique. Island life gave it its own evolutionary path. Now genetics can help conserve the population. #2025MMM link.springer.com/article/10.1...
March 27, 2025 at 12:05 AM
Baniel et al. (2021) found gelada gut microbiome composition covaried w/ rainfall & temp suggesting responses to dietary & thermoregulatory challenges. Ex: rainy season => cellulolytic/fermentative bacteria specializing in digesting grass #poopscience #2025MMM doi.org/10.1186/s401...
March 27, 2025 at 12:04 AM
Here’s my version. Fiordland, NZ in December 😁
January 27, 2025 at 4:44 AM