Djaoud Lab
banner
djaoudlab.bsky.social
Djaoud Lab
@djaoudlab.bsky.social
Research group of Dr. Zakia Djaoud at University of Ottawa and CHEO Research Institute. Enthusiasts for γδ T cells.
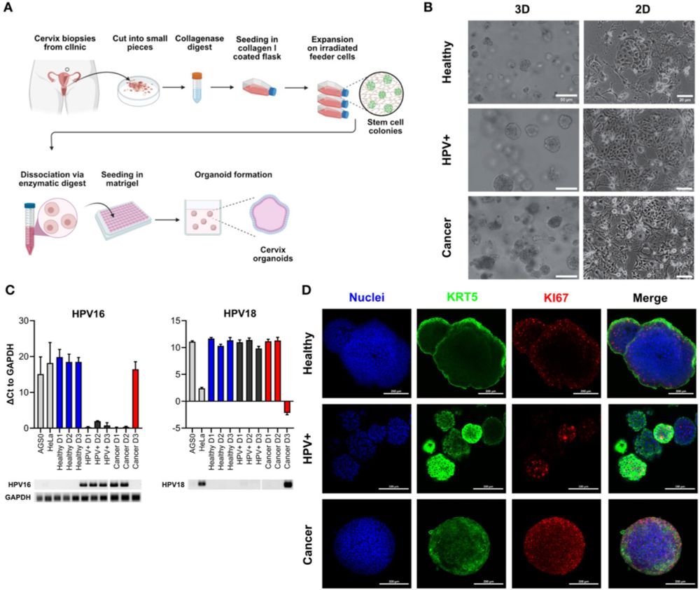
At our latest lab journal club, with Angélque Cayer, we discussed PMC10711208: a study showing γδ T cells preferentially kill HPV-transformed and cancer cervical organoids, linked to DNA-damage pathways & BTN3A1/BTN2A1.
#γδTcells
#CancerImmunology
#HPV
#Organoids
www.frontiersin.org/journals/imm...
Frontiers | γδ T cell-mediated cytotoxicity against patient-derived healthy and cancer cervical organoids
Cervical cancer is a leading cause of death among women globally, primarily driven by high-risk papillomaviruses. However, the effectiveness of chemotherapy ...
www.frontiersin.org
November 26, 2025 at 6:42 PM
At yesterday’s lab journal club, with
@yeganeh-almasi.bsky.social, we discussed PMC10848161: A case study showing γδ T cells driving lasting anti-tumor immunity during PD-1 blockade in Merkel cell carcinoma.
@natcomms.nature.com
#Immunotherapy #γδTcells
www.nature.com/articles/s41...
Tumor reactive γδ T cells contribute to a complete response to PD-1 blockade in a Merkel cell carcinoma patient - Nature Communications
Immune checkpoint blockade cancer therapy has been designed to enable tumor killing by conventional αβ T cells. Here authors show that in a Merkel cell carcinoma patient showing complete response to a...
www.nature.com
October 24, 2025 at 2:49 PM
At today’s lab journal club, we discussed PMC12306285: a trispecific killer engager targeting B7-H3 that boosts NK cell activity against head & neck cancer, even under hypoxia.
#Immunotherapy #NKcells
#CancerResearch #ImmunoSky
jitc.bmj.com/content/13/7...
Novel trispecific killer engager targeting B7-H3 enhances natural killer cell antitumor activity against head and neck cancer
Background Patients with head and neck squamous cell carcinoma (HNSCC), particularly the human papillomavirus negative (HPV −) subset, have a dismal prognosis. Furthermore, patients with Fanconi anemi...
jitc.bmj.com
October 10, 2025 at 1:39 AM
Reposted by Djaoud Lab
My lab (1st photo), together with the Djaoud lab (2nd photo) took a little break from the lab to enjoy the stunning fall colors and crisp air at Gatineau Park. It was a refreshing gathering, full of connection and shared appreciation for each other, celebrating the accomplishments this past semester
October 2, 2025 at 12:53 PM
We had an amazing γδ T Cell Conference with @yeganeh-almasi.bsky.social, @marileel.bsky.social & the incredible #gdTcells community, @forum-gd.bsky.social. Yeganeh & Marilee presented their work on KIR-enriched polyclonal γδ T cells in cancer immunotherapy. See you all in Wrocław in two years!
May 24, 2025 at 3:32 PM
Reposted by Djaoud Lab
The program for the 11th International γδ T Cell Conference is now live!

Visit www.gammadeltatoronto.ca and register before the early bird deadline (Jan 13).

#gdTcells #gd2025 #BestConferenceEver
January 8, 2025 at 10:58 PM
CMV elicits an expansion of CD16+CD8+ innate-like T cells, including αβ and γδ T cells, in utero.
@jclinical-invest.bsky.social
www.jci.org/articles/vie...
JCI - In utero human cytomegalovirus infection expands NK-like FcγRIII+CD8+ T cells that mediate Fc antibody functions
www.jci.org
January 8, 2025 at 8:51 PM