Biochemistry and Cell Biology
banner
biochemcellbio.bsky.social
Biochemistry and Cell Biology
@biochemcellbio.bsky.social
Published since 1929, this @cdnsciencepub.com journal reports general biochemistry, incl. experimental research into cellular and molecular biology.
Pinned
Looking for the right home for your research?

BCB publishes high-quality work in biochemistry and covers experimental research in eukaryotes. Explore the scope and see if it’s the right fit for your next manuscript.

Publish with us ▶️ buff.ly/BEwtGIy
Looking for a way to make your next article #OpenAccess without adding to your research budget? University of Auckland | Waipapa Taumata Rau authors can publish in our journal with no APCs.

Details 📚▶️ https://ow.ly/YE0150XuWmz

#AcademicPublishing #UniversityOfAuckland #ScholarlyCommunication
November 21, 2025 at 11:10 PM
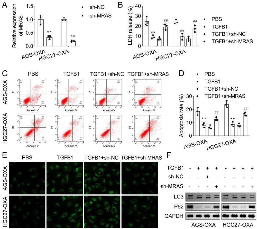
#Stomach #cancer cells can outsmart #chemotherapy! 🧬 TGFB1 ramps up #autophagy through MRAS, making cells resistant to oxaliplatin. Targeting this pathway could make treatment more effective. #StomachCancer #ChemoResistance
🔗 doi.org/10.1139/bcb-...
Canadian Science Publishing
Can't sign in? Forgot your username?
doi.org
November 21, 2025 at 2:26 PM
If you’re at Michigan State University, you can publish open access in our journal with waived APCs and get full read access to our journal library.

Publish with us 🔓▶️ https://ow.ly/j40450XtHYc

#MSULibraries #OpenAccess
November 21, 2025 at 2:10 PM
For researchers focused on increasing the impact of their findings, Massey University authors can publish #OpenAccess with us at no cost. For more details 🤝▶️ https://ow.ly/fMx950XuVhK

#AcademicPublishing #MasseyUniversity #ScholarlyCommunication
November 20, 2025 at 9:01 PM
#Colorectal #cancer cells aren’t all the same! 🧩 Single-cell sequencing uncovers the diversity of #immune and #tumor cells, showing how macrophages shape the tumor microenvironment. #CRC #TumorBiology #SingleCell
doi.org/10.1139/bcb-...
Canadian Science Publishing
Can't sign in? Forgot your username?
doi.org
November 19, 2025 at 2:27 PM
🧬 Zyxin isn’t just at focal adhesions—it also binds nuclear #DNA! In #ProstateCancer cells, zyxin regulates mitochondrial pseudogenes, impacting mitochondrial function, ROS levels, and #apoptosis. #CellBiology #CancerResearch 🔬
🔗 doi.org/10.1139/bcb-...
Canadian Science Publishing
Can't sign in? Forgot your username?
doi.org
November 17, 2025 at 2:41 PM
Submit your research! We are looking for papers on molecular pathways of cancer cell death and therapy.

More information ➡️ buff.ly/2u3mAlz

#CallForPapers #CellBiology
ow.ly
November 13, 2025 at 2:49 PM
🧬 Filamins act as cellular mechanosensors! Using #AlphaFold2, researchers mapped #proteins that bind only to the open, stress-exposed conformation of #Drosophila filamin Cheerio—revealing context-specific mechanosignaling interactions. 🔍
🔗 doi.org/10.1139/bcb-...
Canadian Science Publishing
Can't sign in? Forgot your username?
doi.org
November 12, 2025 at 2:27 PM
We've partnered with @CurtinUni to expand #OpenAccess publishing and research access! Curtin authors can publish in our journal with no APCs and benefit from full read access to our @cdnsciencepub's portfolio.

For more information ▶️ ow.ly/NT9A50WsS6G
Canadian Science Publishing
Can't sign in? Forgot your username?
ow.ly
November 11, 2025 at 2:18 PM
⚠️ Prolonged #aluminium exposure may cause red #blood cell damage through oxidative stress.
New #research shows how aluminium disrupts #antioxidants, alters #cell shape, and accelerates red cell #aging—underscoring its potential health risks.
🔗 doi.org/10.1139/bcb-...
Canadian Science Publishing
Can't sign in? Forgot your username?
doi.org
November 6, 2025 at 2:49 PM
Women earn half of PhDs but face faculty underrepresentation. Memorial University, Newfoundland and Labrador took action. Four years later, women offered positions rose from 20% to 80%. Read more on our #CSPBlog 👩‍🔬▶️ https://ow.ly/iNgr50XmxbN

#EquityInAction #DiversityInSTEM
November 5, 2025 at 4:01 PM
BCB welcomes unlimited fee-free open access submissions from @crkn-rcdr.bsky.social authors and provides unlimited Read Access to all @cdnsciencepub.com research. Publish with us 🍁▶️ buff.ly/nM8MZpN

#chemsky #chemisky #chemtwitter #AcademicSky #SciComm 🧪 #AcWri #PHDSky #ScholComms #OpenScience
November 4, 2025 at 2:18 PM
💔 #Immune checkpoint inhibitors can trigger #myocarditis that mimics #HeartAttack symptoms
Study identifies MYOM3 and galectin-1 as #biomarkers that distinguish myocarditis from acute myocardial infarction — key step toward better diagnosis and care.
🔗 doi.org/10.1139/bcb-...
Canadian Science Publishing
Can't sign in? Forgot your username?
doi.org
November 3, 2025 at 2:41 PM
Memorial University @memorialu.bsky.social #Biochemistry department tackled implicit bias in faculty hiring—and their approach worked. Gender parity went from 20% → 80% in just 4 years!
blog.cdnsciencepub.com/redactions-n...
#DiversityInSTEM #FacultyHiring #Equity
Redactions: New hiring practices promote diversity and success in faculty hires | Canadian Science Publishing
Memorial University’s Department of Biochemistry redacted resumes to promote fair hiring practices and improved outcomes for women candidates
blog.cdnsciencepub.com
October 31, 2025 at 1:26 PM
🧬🚀 What happens to your #immune system in #space?
#Astronauts often experience reactivation of latent viruses — a sign that #microgravity might suppress immunity
New transcriptomic data reveal how immune genes shift during spaceflight and recovery
doi.org/10.1139/bcb-...
Microgravity-induced immune dysregulation: phase-specific profiles of differential gene expression.
Astronauts experience the reactivation of latent viruses in spaceflight, an indicator of reduced immunity. It is unclear how the immune system responds to pathogens in a microgravity environment. A…
doi.org
October 30, 2025 at 1:49 PM
Publish your next breakthrough in #Biochemistry and #CellBiology with no open access fees. Corresponding authors with @CRKN_RCDR can submit unlimited OA manuscripts and benefit from unlimited read access. Discover how 🍁▶️ ow.ly/jkju50VGs6g

#AcademicPublishing #OpenAccess #AcademicTwitter
CRKN and Canadian Science Publishing OA Partnership
Learn more about the benefits of publishing open access.
ow.ly
October 29, 2025 at 1:27 PM
💡 New insights into #Parkinsons disease:
Computational studies reveal three phytochemicals that may enhance PINK1 activity, restoring #autophagy and #mitochondrial balance.
🌱 Toward natural neuroprotective therapies.
🔗 doi.org/10.1139/bcb-...
#Neuroscience #Phytotherapy
Targeting PINK1 using phytochemicals: exploring molecular insights into Parkinson's disease therapeutics
Parkinson's disease (PD) is one of the most commonly affecting neurodegenerative disorder prevalent in our society. The inherited autosomal recessive PD/parkinsonism occurs due to mutations in six…
doi.org
October 27, 2025 at 1:41 PM
Tomorrow, we're hosting a free webinar with @scas-scsa.bsky.social on the future of aquatic science in Canada. Learn more & register ▶️ buff.ly/uP74ZSk
October 26, 2025 at 11:00 AM
This #OpenAccess Week, check out all the #CSPBlogs on open access! We share a whole range of perspectives on community-driven publishing and making trusted science accessible to everyone. 🔓▶️ buff.ly/ckOYtm4
October 24, 2025 at 3:22 PM
Our publisher @cdnsciencepub.com has spent 15+ years expanding open access options to make research more accessible to everyone. In our latest blog @ecolevol.bsky.social explains why there’s no one-size-fits-all approach to OA.

Read more ▶️ buff.ly/utW3mcV #CSPBlog #YourResearchHome
Canadian Science Publishing’s Open Access Journey | Canadian Science Publishing
Michael is the Director, Strategic Initiatives at Canadian Science Publishing.
ow.ly
October 23, 2025 at 7:26 PM
Our publisher @cdnsciencepub.com has spent 15+ years expanding open access options to make research more accessible to everyone. In our latest blog @ecolevol.bsky.social explains why there’s no one-size-fits-all approach to OA.

Read more ▶️ buff.ly/utW3mcV #CSPBlog #YourResearchHome
Canadian Science Publishing’s Open Access Journey | Canadian Science Publishing
Michael is the Director, Strategic Initiatives at Canadian Science Publishing.
ow.ly
October 23, 2025 at 7:24 PM
Our publisher @cdnsciencepub.com has spent 15+ years expanding open access options to make research more accessible to everyone. In our latest blog @ecolevol.bsky.social explains why there’s no one-size-fits-all approach to OA.

Read more ▶️ buff.ly/utW3mcV #CSPBlog #YourResearchHome
Canadian Science Publishing’s Open Access Journey | Canadian Science Publishing
Michael is the Director, Strategic Initiatives at Canadian Science Publishing.
ow.ly
October 23, 2025 at 7:24 PM
Celebrate #OAWeek by exploring our #OpenAccess Glossary! Learn key terms in scholarly publishing and OA. The glossary is regularly updated with new definitions to keep you informed 🔓▶️https://cdnsciencepub.com/open-science/oa-glossary?utm_source=bcb_bsky&utm_medium=static&utm_campaign=oa-week-25
October 21, 2025 at 12:31 PM
Happy #OAWeek! Discover our #OpenAccess partnerships and see if your institution has an agreement with us for options with reduced fees. We're committed to advancing open access for all researchers ▶️https://buff.ly/wgJTOvf
October 20, 2025 at 9:54 PM
Publish your next breakthrough in BCB with no open access fees. Corresponding authors with @crkn-rcdr.bsky.social can submit unlimited OA manuscripts and benefit from unlimited read access. Discover how 🍁▶️ buff.ly/nM8MZpN

#chemsky #chemisky #chemtwitter #AcademicSky #SciComm 🧪 #AcWri #PHDSky
October 13, 2025 at 2:54 PM