Rui Benedito
banner
ruibenedito.bsky.social
Rui Benedito
@ruibenedito.bsky.social
Functional Genetics in Biomedicine
We are looking for postdoctoral researchers to join us at the MPI for Molecular Biomedicine 👇 postdocprogram.mpg.de/all-postdoc-...
September 12, 2025 at 6:48 AM
The new Department of Functional Genetics at the Max Planck Institute for Molecular Biomedicine is looking for scientists at any level. 👉 mpi-muenster.mpg.de/780013/profil
June 26, 2025 at 8:15 AM
Unfortunately also many follow up papers claimed to reproduce part of the fake findings. There is always a large wave of followers (that takes a long time to hit the coast and flatten out).
January 16, 2025 at 6:05 PM
iFlpMosaics were only possible due to the great teamwork of many members of the lab, especially @BioIrenea, who went all the way from cloning the DNA constructs to analyzing the tools over the years. Fantastic support from many of the @CNIC_CARDIO technical units as well. 🍾🥂
February 11, 2025 at 7:38 AM
Finally, we showed how combining ratiometric iFlpMosaics with scRNAseq is very powerful to understand gene function. We provide a lot of scRNAseq data to mine on the role of Notch1/2/3 in the early development of all major embryo cell types.
February 11, 2025 at 7:38 AM
iFlpMosaics can be induced in multiple independent progenitors at the same time, but not within the daughter cells from a single progenitor (like MADM). To be able to generate twin-spot clones, we generated the iFlp/Dre Progenitor allele, inducible by our new Ki67-2A-DreERT2 line
February 11, 2025 at 7:38 AM
So far we showed how to distinguish mutant (Tomato+) from wildtype (YFP+) cells. But we wanted to be able to significantly increase scClonal resolution. So we generated the iFlp Chromatin Mosaic allele. With this, we can distinguish up to 12 mutant and 7 wildtype scLineages.
February 11, 2025 at 7:38 AM
Next we showed how easy it is with iFlpMosaics to quantify how mutant cells expand in relation to wildtype cells over time by FACS or imaging. We found Myc to be an essential gene for blood cell expansion, but not really for endothelial growth. Foxos loss does induce EC growth.
February 11, 2025 at 7:38 AM
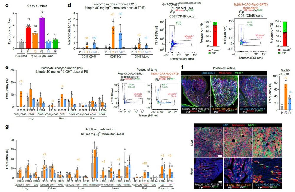
However, FlpO or FlpOERT2 are much weaker recombinases than CreERT2. And that is why we had to develop new FlpOERT2 lines that were more effective in inducing iFlpMosaics.
We generated new ubiquitous (CAG) and tissue-specific FlpOERT2 lines.
February 11, 2025 at 7:38 AM
In contrast to CreERT2-dependent genetics, iFlpMosaics enable the ratiometric induction and analysis of both Cre-mutant (Tomato+) and wildtype (YFP+) cells. Being the frequency of false-positives or false-negatives very low.
February 11, 2025 at 7:38 AM
iFlpMosaics are now published @naturemethods. A compendium of novel genetic tools and related methods for inducing and analysing genetic mosaics in a high-throughput manner.Tweetorial 👇

nature.com/articles/s4159…
February 11, 2025 at 7:38 AM
Opportunity for international postdocs to receive an EU funded fellowship @CNIC_CARDIO . Deadline is coming very soon - 30th November 2024. Select you host group and Click 👇

cnic.es/en/convocatori…
February 11, 2025 at 7:37 AM
Open PhD position in our lab @CNIC_CARDIO, within a project to understand and modulate arterialization during cardiovascular development and disease. We will only consider candidates that can incorporate soon (until Jan 2025 max.). Early applications will be given priority. 👇
February 11, 2025 at 7:37 AM
A final THANK YOU to all the contributing Team members below, especially the first author @BioIrenea, and everyone @CNIC_CARDIO that helped with this work. Time for iSuRe-HadCre celebration 🥳🍾
February 11, 2025 at 7:36 AM
We also confirm that CreERT2+Tamoxifen, induces tamoxifen dose dependent, but recombination-independent, cellular toxicity (p21+).
iSuRe-HadCre gave no additional toxicity.
Since 1 dose of 4-OHT is enough to induce iSuRe-HadCre, it is the way fwd for sensitive tissues like below
February 11, 2025 at 7:36 AM
iSuRe-HadCre worked well with all CreERT2 lines (4, including the ubiquitous UBC-CreERT2 line) and the 13 floxed genes tested. Thank you to all reviewers that initially doubted about it.
February 11, 2025 at 7:36 AM
The same for the gene Notch1. See below how standard reporters fail to report Notch1 deletion. With iSuRe-HadCre we uncover for the first time the whole tissue or single cell phenotype caused by the loss of Notch1 during angiogenesis.
February 11, 2025 at 7:36 AM
The new elements included in the iSuRe-HadCre allele make it superior in all aspects shown below. The reporter is highly expressed, there is 0% leakiness, and the transient Cre expression ensures recombination of other floxed genes in reporter + cells.
February 11, 2025 at 7:36 AM
Below the iSuRe-HadCre genetic cascade. The trick of the system is the transient equimolar co-expression of Cre and FlpO. Since FlpO is a much weaker recombinase, by the time it self-deletes the allele, Cre already had time to KO other floxed genes (we tested 13 in total).
February 11, 2025 at 7:36 AM
We learned with the failures above, and this led us to develop the iSuRe-HadCre allele. It ensures that all cells expressing a reporter Had, but no longer have, Cre expression (HadCre). This overcomes all previous caveats related with standard Cre/LoxP technologies.
February 11, 2025 at 7:36 AM
However, this first generation tool was not perfect. Relatively lower sensitivity to CreERT2, leaky in a fraction of adult myocytes, and the potential for Cre toxicity. We now show how this varies according to the cell type, stage of tissue development, and the genetic background
February 11, 2025 at 7:36 AM
We started iSuRe projects many years ago, given the numerous caveats of conditional Cre genetics. Standard conditional Cre-genetics and related reporters are NOT reliable enough and generate many false positives. iSuRe-Cre overcomed this problem (Fernandez-Chacon et al., 2019).
February 11, 2025 at 7:36 AM
Great science, weather and discussions at this year #CRC1366 vascular biology meeting in Mannheim.
February 11, 2025 at 7:35 AM
Always a fantastic meeting, with a lot of history. Below my first back in 2008 !

x.com/PotenteLab/sta…
February 11, 2025 at 7:35 AM
Published @NatureCVR by the Kari Alitalo lab ! Hopefully will get as much impact and visibility as the initial study.

rdcu.be/dE5fX
February 11, 2025 at 7:35 AM