Roman Jerala
rjerala.bsky.social
Roman Jerala
@rjerala.bsky.social
scientist, synthetic biology and immunology
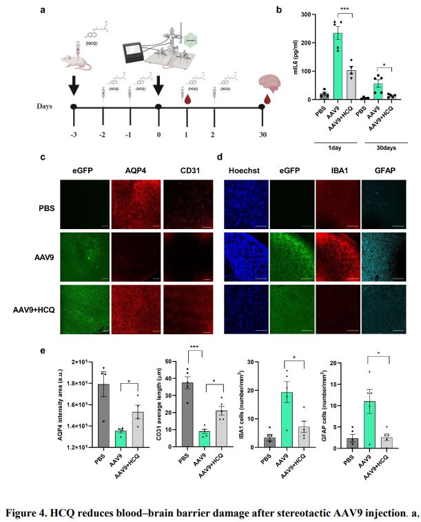
HCQ also prevented #AAV9 - induced blood–brain-barrier damage (#GeneTherapy) and #LNP-mRNA liver enzyme elevations, and thrombocytopenia, while keeping Pcsk9 base-editing fully active (#mRNAtherapy #genomeediting), with strong potential for prevention of cardiovascular disease.🧵
November 21, 2025 at 3:01 PM
Transcriptomics showed TLR / cGAS–STING pathways selectively dampened, while type-I IFN programs supporting adaptive immunity persisted - a “filtered” innate response rather than broad immunosuppression. 🧵
November 21, 2025 at 3:01 PM
Across mRNA/LNP, adenoviral & AAV9 vectors, we detected a conserved innate burst: IL-6, CCL2, IFN-γ, peaking ~6 h post-dose. This "inflammatory signature” limits dosing and safety across therapeutic platforms. Even m1ψ modified mRNA retains substantial reactogenicity.🧵
November 21, 2025 at 3:01 PM
Nucleic acids are programmable drugs, able to encode any protein, regulator, or genome editor directly in vivo.
But their power is limited by reactogenicity, which limits clinical application.
We found a way to suppress it without losing efficacy.
🧵
November 21, 2025 at 3:01 PM
Great to visit @montenegrolabo.bsky.social @ciqus.bsky.social for scientific exchange and minisymposium on #synbio & chembio with Alexander Kros. Exciting science in a beautiful city.
March 19, 2025 at 6:49 AM