Christel Vérollet
banner
chrisverollet.bsky.social
Christel Vérollet
@chrisverollet.bsky.social
Reposted by Christel Vérollet
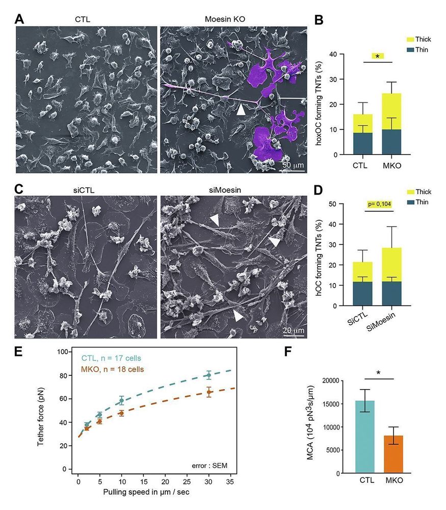
Dufrançais, Raynaud-Messina, @chrisverollet.bsky.social et al. show that moesin, a member of the ERM proteins, plays a negative regulatory role in #osteoclastogenesis. rupress.org/jcb/article/...

#Physiology #Cytoskeleton #Actin
October 27, 2025 at 4:01 PM
Reposted by Christel Vérollet
Spotlight @jcb.org: Zeyad & Abu-Amer @washumedicine.bsky.social highlight work by Dufrancais @chrisverollet.bsky.social et al. (rupress.org/jcb/article/...) revealing a role of tunneling nanotubes in moesin-mediated #osteoclast fusion & regulation of #osteoclastogenesis. rupress.org/jcb/article/...
October 27, 2025 at 5:15 PM
Reposted by Christel Vérollet
Spotlight: Zeyad and Abu-Amer @washumedicine.bsky.social highlight work from Dufrancais @chrisverollet.bsky.social et al. (rupress.org/jcb/article/...) revealing a role of tunneling nanotubes in moesin-mediated #osteoclast fusion and regulation of #osteoclastogenesis. rupress.org/jcb/article/...
October 27, 2025 at 5:15 PM
Reposted by Christel Vérollet
Des chercheurs de l’IPBS (@chrisverollet.bsky.social et coll.) ont découvert que la protéine moésine régule les ostéoclastes, les cellules qui résorbent l’os. Sans elle, les os s’affaiblissent. Une piste prometteuse contre l’ #ostéoporose.

📘 @jcb.org shorturl.at/OhNSa
La protéine Moésine régule le remodelage osseux en modulant la fusion et l’activité des ostéoclastes - IPBS-Toulouse
Des chercheurs de l’Institut de Pharmacologie et Biologie Structurale (IPBS) ont mis en évidence un[…]
shorturl.at
October 27, 2025 at 5:29 PM
Reposted by Christel Vérollet
Excited to share our last study. Huge congrats to Sarah Monard, Arnaud Métais, @gclugo.bsky.social, @chrisverollet.bsky.social and all colleagues!
We have found a mysterious cell type inside TB lung lesions that seems neuron-like but isn't quite a nerve cell.
Let's dive in👇

shorturl.at/x4Sb5
March 13, 2025 at 6:43 AM
Reposted by Christel Vérollet
🔎Discover the programme for our Infectious Diseases & Antimicrobial Resistance Workshop!

Programme and details: www.ipbs.fr/mira2025/
Registration form: www.ipbs.fr/mira-worksho...
@isabellesaves.bsky.social @oneyrolles.bsky.social @cnrsbiologie.bsky.social
February 12, 2025 at 9:33 AM
Reposted by Christel Vérollet
Santé et changement climatique.
Une mystérieuse maladie cutanée a frappé plus de 1000 pêcheurs sénégalais en 2020-2021. Des chercheurs de l’IPBS et leurs collègues révèlent enfin la cause dans @embomolmed.org : une toxine d’une microalgue marine déclenche une inflammation sévère.
shorturl.at/VCcRg
« La mystérieuse maladie des pêcheurs sénégalais » : la coupable est une microalgue marine toxique - IPBS-Toulouse
Pêcheurs au retour de pêche, langue de Barbarie. Saint-Louis / Sénégal – Crédits : IRD,[…]
shorturl.at
February 13, 2025 at 11:21 AM
Reposted by Christel Vérollet
🎉Thrilled to announce the 10th anniversary of the
@ipbstoulouse.bsky.social Student Symposium in Toulouse, Nov. 4-5! Honored to welcome stellar keynote speakers Y. Belkaid, @mblokesch.bsky.social, F. Mechta-Grigoriou, and B. Küster - A celebration of science & discovery!
www.ipbs.fr/agenda/event...
January 13, 2025 at 4:51 PM
Reposted by Christel Vérollet
Buenos Aires is beautiful and I keep posting about how I'm having a great time, but don't forget the tragic situation for science in Argentina at the moment. Argentinian scientists are working despite this and they deserve our full support! www.nature.com/articles/d41...
‘There will be nothing left’: researchers fear collapse of science in Argentina
One year into President Javier Milei’s presidency, scientists are exiting the country in the face of big budget cuts.
www.nature.com
December 11, 2024 at 11:51 AM
Reposted by Christel Vérollet
The PhD defense jury of Ms. Sarah Monard is hard at work preparing for tomorrow's big day...
Serious business requires serious sustenance, after all!

@michaelshiloh.bsky.social @sophiechauvet.bsky.social #JulieRibotNotonBlue @chrisverollet.bsky.social #GCLugoNotonBlue @ipbstoulouse.bsky.social
December 2, 2024 at 6:38 AM
Reposted by Christel Vérollet
Congratulations to Wendy Le Mouëllic: An outstanding ambassador for IPBS and French science!
Bravo, Wendy! We are proud of you! 💙💙💙
#MT180 @cnrs.bsky.social
urlr.me/m69Yk4
November 22, 2024 at 5:47 AM
Reposted by Christel Vérollet
Unique opportunity to become Scientific Director @institutpasteur.bsky.social 🧪🎓🔬🥼

research.pasteur.fr/en/job/insti...
#academicsky #job #science
The Institut Pasteur is looking for a Scientific Director | Research - Institut Pasteur
research.pasteur.fr
November 21, 2024 at 8:25 AM
Reposted by Christel Vérollet
Journal of Cell Science Special Issue on Imaging Cell Architecture and Dynamics is now complete.
You can explore our ToC here:

journals.biologists.com/jcs/issue/13...

‘Breaking symmetry’ from Antara Chakraborty was the winning image from the cover competition with JCS and FocalPlane.
November 15, 2024 at 12:47 PM
Reposted by Christel Vérollet
Full room to start these 2 days workshop with all the 2025-2029 new term group leaders and heads of facilities of @InstitutCochin @cnrs.bsky.social @inserm.bsky.social @Université Paris Cité! Starting with the discussions on the scientific strategy !
November 21, 2024 at 11:05 AM
Reposted by Christel Vérollet
We're hiring a Group Leader in Infection Biology! 🧬
Apply now to join us at the IRIM in Montpellier, and lead cutting-edge research in pathogen virulence, host-pathogen interactions or drug resistance, and shape the future of infection biology! 🦠🧫
Please RT (and follow us!)
🗓️ Deadline: Feb. 28, 2025
November 12, 2024 at 1:35 PM